WARNING:
JavaScript is turned OFF. None of the links on this concept map will
work until it is reactivated.
If you need help turning JavaScript On, click here.
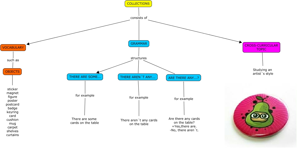
Este Cmap, tiene información relacionada con: COLLECTIONS-Lucía M, CROSS-CURRICULAR TOPIC ???? Studying an artist´s style, COLLECTIONS consists of CROSS-CURRICULAR TOPIC, GRAMMAR structures ARE THERE ANY...?, COLLECTIONS consists of VOCABULARY, ARE THERE ANY...? for example Are there any cards on the table? +Yes,there are. -No, there aren´t., THERE ARE SOME... for example There are some cards on the table, VOCABULARY such as OBJECTS, THERE AREN´T ANY... for example There aren´t any cards on the table, GRAMMAR structures THERE AREN´T ANY..., OBJECTS ???? sticker magnet figure poster postcard badge keyring card cushion mug carpet shelves curtains, COLLECTIONS consists of GRAMMAR, GRAMMAR structures THERE ARE SOME...