WARNING:
JavaScript is turned OFF. None of the links on this concept map will
work until it is reactivated.
If you need help turning JavaScript On, click here.
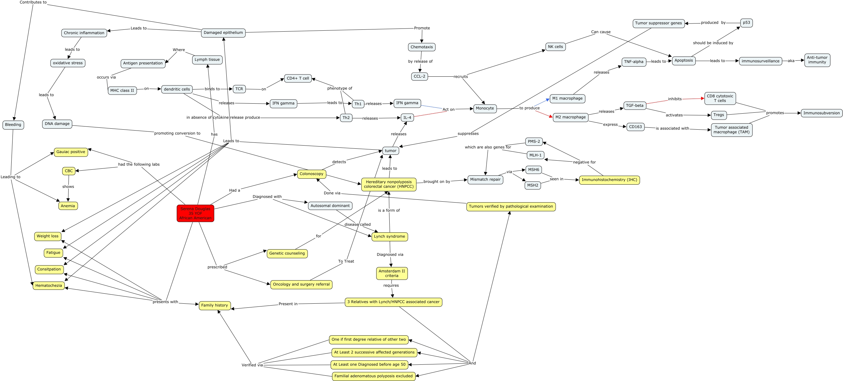
This Concept Map, created with IHMC CmapTools, has information related to: week 31 serena douglas, Serena Douglas 35 YOF African American had the following labs CBC, NK cells Can cause Apoptosis, Tumors verified by pathological examination Done via Colonoscopy, Serena Douglas 35 YOF African American prescribed Genetic counseling, One if first degree relative of other two Verified via Family history, Immunohistochemistry (IHC) negative for MLH-1, M2 macrophage express CD163, 3 Relatives with Lynch/HNPCC associated cancer And Familial adenomatous polyposis excluded, tumor Leads to Consitpation, M2 macrophage releases TGF-beta, M1 macrophage releases TNF-alpha, Bleeding Leading to Anemia, CCL-2 recruits NK cells, IFN gamma Act on Monocyte, tumor Leads to Weight loss, Serena Douglas 35 YOF African American presents with Weight loss, Serena Douglas 35 YOF African American presents with Fatigue, At Least one Diagnosed before age 50 Verified via Family history, CCL-2 recruits Monocyte, Genetic counseling for Hereditary nonpolyposis colorectal cancer (HNPCC)