WARNING:
JavaScript is turned OFF. None of the links on this concept map will
work until it is reactivated.
If you need help turning JavaScript On, click here.
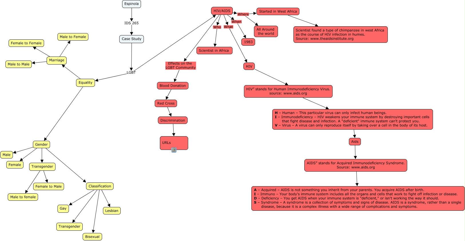
This Concept Map, created with IHMC CmapTools, has information related to: Espinola_IDS-265_Case_Study_2_18_15, Gender Classification, Marriage Male to Male, Classification Transgender, HIV/AIDS When 1983, Aids AIDS” stands for Acquired Immunodeficiency Syndrome. Source: www.aids.org, AIDS” stands for Acquired Immunodeficiency Syndrome. Source: www.aids.org A – Acquired – AIDS is not something you inherit from your parents. You acquire AIDS after birth. I – Immuno – Your body's immune system includes all the organs and cells that work to fight off infection or disease. D – Deficiency – You get AIDS when your immune system is "deficient," or isn't working the way it should. S – Syndrome – A syndrome is a collection of symptoms and signs of disease. AIDS is a syndrome, rather than a single disease, because it is a complex illness with a wide range of complications and symptoms., Marriage Female to Female, Red Cross Discrimination, HIV/AIDS Where All Around the world, Espinola IDS 265 Case Study, Gender Male, Classification Lesbian, Classification Gay, Gender Female, HIV/AIDS What HIV, Classification Bisexual, H – Human – This particular virus can only infect human beings. I – Immunodeficiency – HIV weakens your immune system by destroying important cells that fight disease and infection. A "deficient" immune system can't protect you. V – Virus – A virus can only reproduce itself by taking over a cell in the body of its host. Aids, Blood Donation Red Cross, Marriage Male to Female, Equality Marriage