WARNING:
JavaScript is turned OFF. None of the links on this concept map will
work until it is reactivated.
If you need help turning JavaScript On, click here.
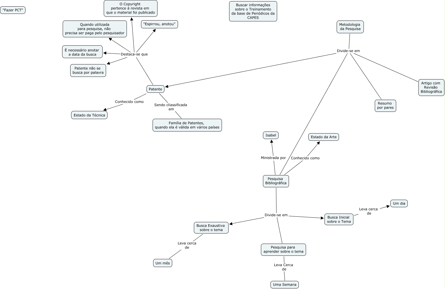
Esse mapa conceitual, produzido no IHMC CmapTools, tem a informação relacionada a: Disciplina de Metodologia da Pesquisa, Patente Destaca-se que É necessário anotar a data da busca, Metodologia da Pesquisa Divide-se em Patente, Metodologia da Pesquisa Divide-se em Pesquisa Bibliográfica, Patente Sendo cliassificada em Família de Patentes, quando ela é válida em vários países, Metodologia da Pesquisa Divide-se em Artigo com Revisão Bibliográfica, Pesquisa Bibliográfica Ministrada por Isabel, Patente Conhecido como Estado da Técnica, Metodologia da Pesquisa Divide-se em Resumo por pares, Busca Inicial sobre o Tema Leva cerca de Um dia, Patente Destaca-se que Quando utilizada para pesquisa, não precisa ser paga pelo pesquisador, Pesquisa Bibliográfica Divide-se em Busca Inicial sobre o Tema, Pesquisa Bibliográfica Conhecido como Estado da Arte, Pesquisa Bibliográfica Divide-se em Busca Exaustiva sobre o tema, Pesquisa para aprender sobre o tema Leva Cerca de Uma Semana, Pesquisa Bibliográfica Divide-se em Pesquisa para aprender sobre o tema, Patente Destaca-se que Patente não se busca por palavra, Patente Destaca-se que O Copyright pertence à revista em que o material foi publicado, Busca Exaustiva sobre o tema Leva cerca de Um mês, Patente Destaca-se que "Espirrou, anotou"