WARNING:
JavaScript is turned OFF. None of the links on this concept map will
work until it is reactivated.
If you need help turning JavaScript On, click here.
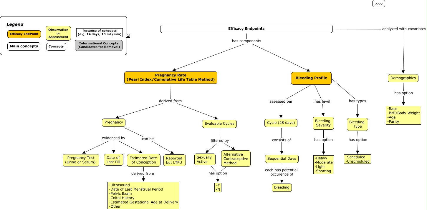
This Concept Map, created with IHMC CmapTools, has information related to: Contraceptives Efficacy Framework - v15, Efficacy Endpoints has components Pregnancy Rate (Pearl Index/Cumulative Life Table Method), Evaluable Cycles filtered by Alternative Contraceptive Method, Estimated Date of Conception derived from -Ultrasound -Date of Last Menstrual Period -Pelvic Exam -Coital History -Estimated Gestational Age at Delivery -Other, Cycle (28 days) consists of Sequential Days, Evaluable Cycles filtered by Sexually Active, Bleeding Profile assessed per Cycle (28 days), Demographics has option -Race -BMI/Body Weight -Age -Parity, Bleeding Profile has types Bleeding Type, Pregnancy evidenced by Pregnancy Test (Urine or Serum), Sexually Active has option -Y -N, Pregnancy Rate (Pearl Index/Cumulative Life Table Method) derived from Pregnancy, Efficacy Endpoints analyzed with covariates Demographics, Bleeding Type has option -Scheduled -Unscheduled, Sequential Days each has potential occurence of Bleeding, Alternative Contraceptive Method has option -Y -N, Bleeding Severity has option -Heavy -Moderate -Light -Spotting, Pregnancy Rate (Pearl Index/Cumulative Life Table Method) derived from Evaluable Cycles, Pregnancy evidenced by Estimated Date of Conception, Pregnancy evidenced by Date of Last Pill, Efficacy Endpoints has components Bleeding Profile