WARNING:
JavaScript is turned OFF. None of the links on this concept map will
work until it is reactivated.
If you need help turning JavaScript On, click here.
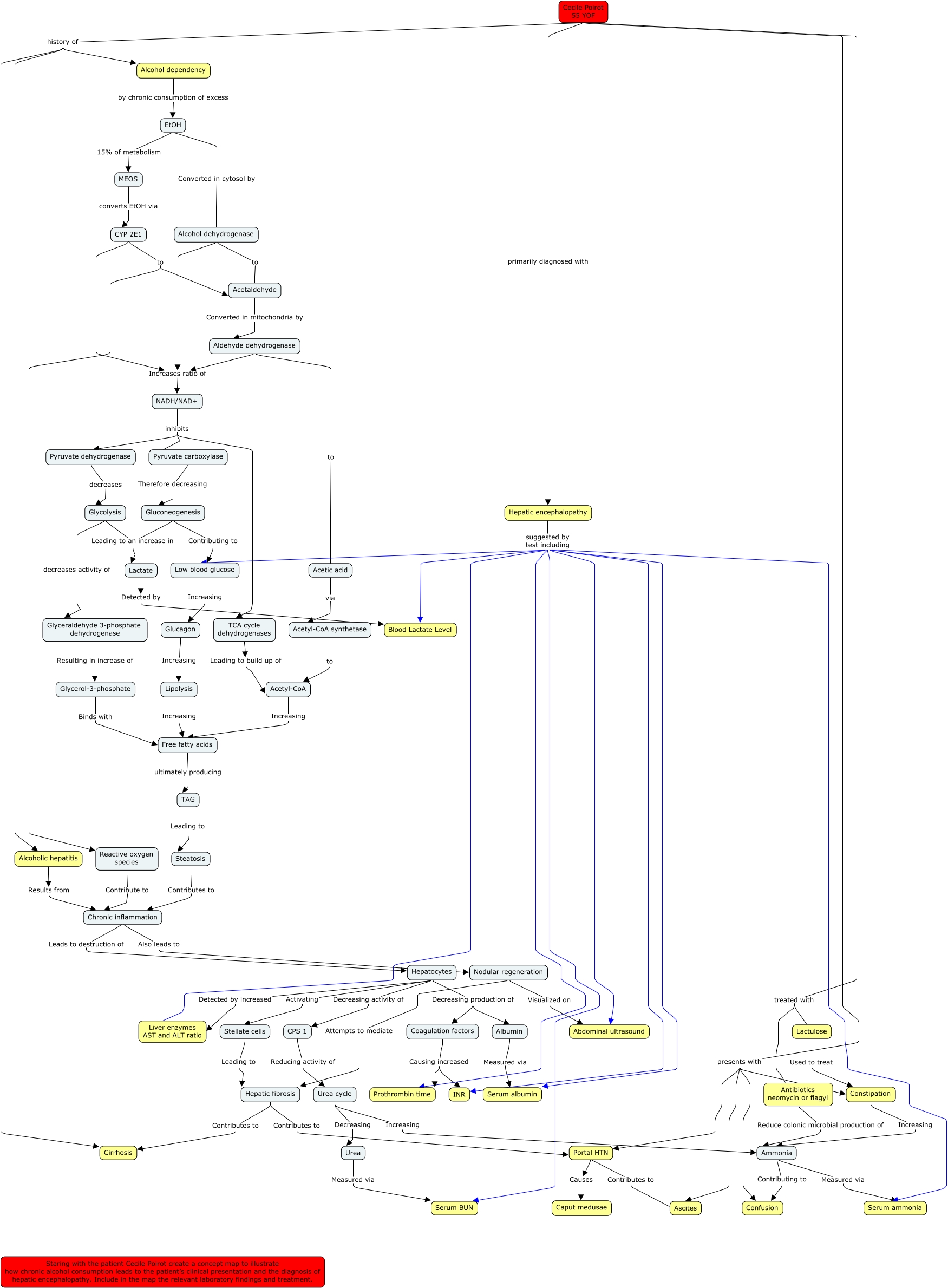
This Concept Map, created with IHMC CmapTools, has information related to: week 30, Cecile Poirot 55 YOF presents with Portal HTN, Portal HTN Contributes to Ascites, NADH/NAD+ inhibits Pyruvate dehydrogenase, Acetic acid via Acetyl-CoA synthetase, Low blood glucose Increasing Glucagon, NADH/NAD+ inhibits Pyruvate carboxylase, Alcohol dehydrogenase to Acetaldehyde, Lactulose Used to treat Constipation, Cecile Poirot 55 YOF presents with Constipation, Alcohol dehydrogenase Increases ratio of NADH/NAD+, Acetyl-CoA synthetase to Acetyl-CoA, Gluconeogenesis Contributing to Low blood glucose, Hepatic encephalopathy suggested by test including Prothrombin time, Urea cycle Decreasing Urea, Gluconeogenesis Leading to an increase in Lactate, CPS 1 Reducing activity of Urea cycle, Cecile Poirot 55 YOF treated with Antibiotics neomycin or flagyl, Hepatocytes Decreasing activity of CPS 1, Cecile Poirot 55 YOF presents with Ascites, Glycerol-3-phosphate Binds with Free fatty acids