WARNING:
JavaScript is turned OFF. None of the links on this concept map will
work until it is reactivated.
If you need help turning JavaScript On, click here.
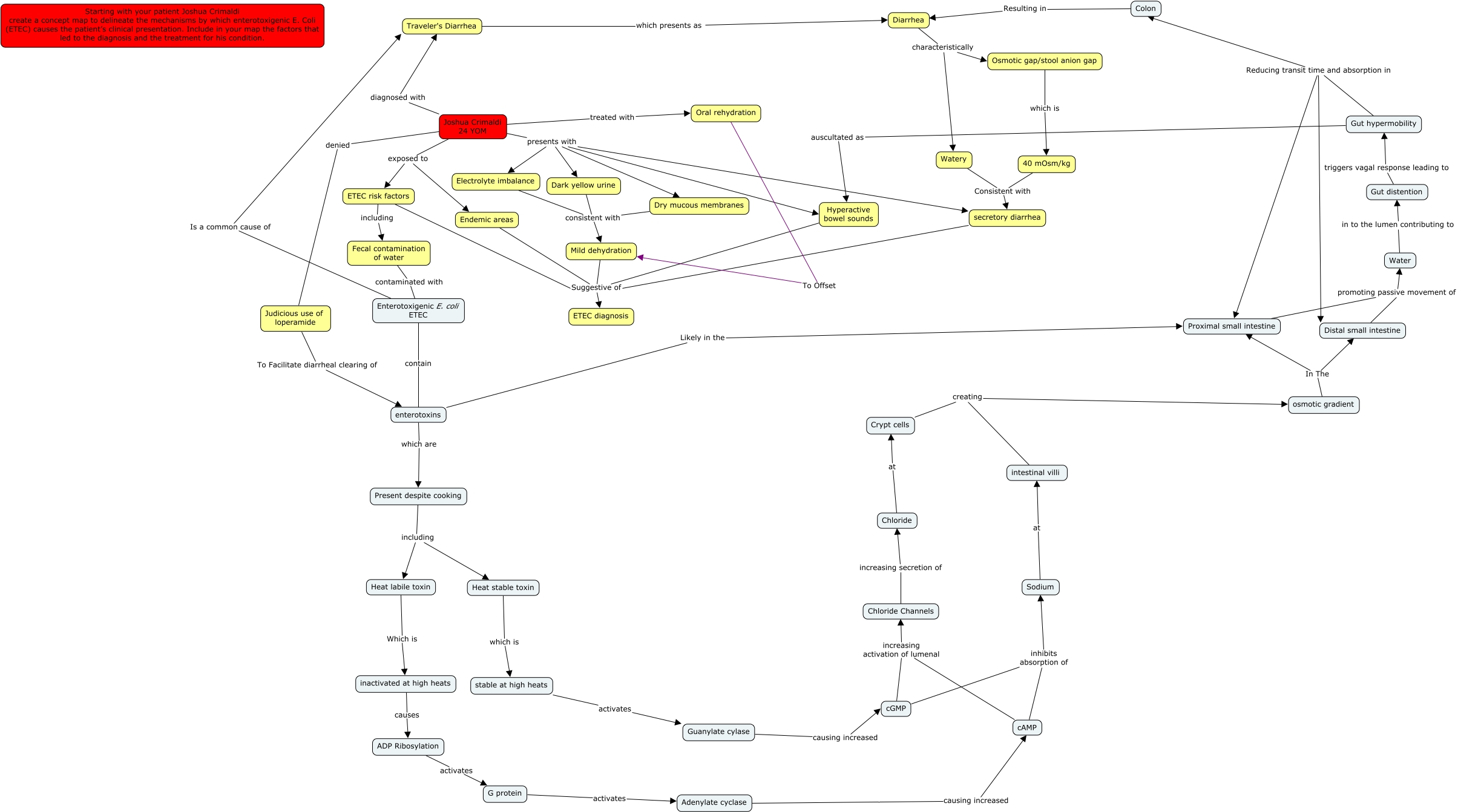
This Concept Map, created with IHMC CmapTools, has information related to: week 29 josh crimaldi, Joshua Crimaldi 24 YOM presents with Dry mucous membranes, Dry mucous membranes consistent with Mild dehydration, Joshua Crimaldi 24 YOM exposed to Endemic areas, Diarrhea characteristically Osmotic gap/stool anion gap, Osmotic gap/stool anion gap which is 40 mOsm/kg, cGMP inhibits absorption of Sodium, osmotic gradient In The Distal small intestine, Oral rehydration To Offset Mild dehydration, Gut hypermobility Reducing transit time and absorption in Colon, intestinal villi creating osmotic gradient, Joshua Crimaldi 24 YOM denied Judicious use of loperamide, Gut distention triggers vagal response leading to Gut hypermobility, enterotoxins which are Present despite cooking, Water in to the lumen contributing to Gut distention, Gut hypermobility Reducing transit time and absorption in Distal small intestine, Joshua Crimaldi 24 YOM presents with Hyperactive bowel sounds, Gut hypermobility Reducing transit time and absorption in Proximal small intestine, Hyperactive bowel sounds Suggestive of ETEC diagnosis, Diarrhea characteristically Watery, G protein activates Adenylate cyclase