WARNING:
JavaScript is turned OFF. None of the links on this concept map will
work until it is reactivated.
If you need help turning JavaScript On, click here.
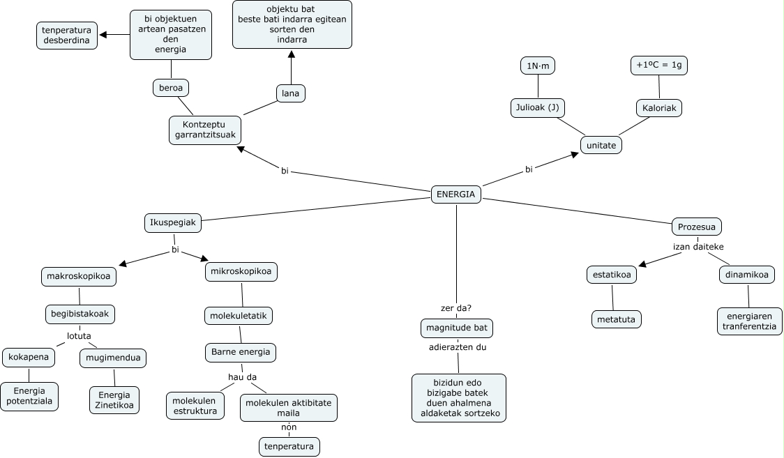
Este Cmap, tiene información relacionada con: Hezkuntza_9, Prozesua izan daiteke dinamikoa, Prozesua izan daiteke estatikoa, begibistakoak lotuta kokapena, Kontzeptu garrantzitsuak ???? lana, mugimendua ???? Energia Zinetikoa, ENERGIA ???? Prozesua, dinamikoa ener energiaren tranferentzia, Ikuspegiak bi mikroskopikoa, estatikoa ???? metatuta, ENERGIA bi unitate, kokapena ???? Energia potentziala, ENERGIA zer da? magnitude bat, begibistakoak lotuta mugimendua, ENERGIA bi Kontzeptu garrantzitsuak, beroa ???? bi objektuen artean pasatzen den energia, Barne energia hau da molekulen aktibitate maila, Kontzeptu garrantzitsuak ???? beroa, Ikuspegiak bi makroskopikoa, mikroskopikoa ???? molekuletatik, unitate ju Julioak (J)