WARNING:
JavaScript is turned OFF. None of the links on this concept map will
work until it is reactivated.
If you need help turning JavaScript On, click here.
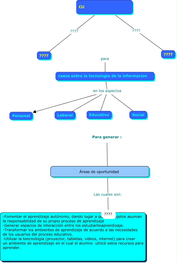
Este Cmap, tiene información relacionada con: conflicto vecinos, casos sobre la tecnologia de la informacion en los aspectos Personal, CU ???? ????, casos sobre la tecnologia de la informacion en los aspectos Social, Para generar : Las cuales son: ????, casos sobre la tecnologia de la informacion en los aspectos Laboral, casos sobre la tecnologia de la informacion en los aspectos Educativo, CU ???? ????