WARNING:
JavaScript is turned OFF. None of the links on this concept map will
work until it is reactivated.
If you need help turning JavaScript On, click here.
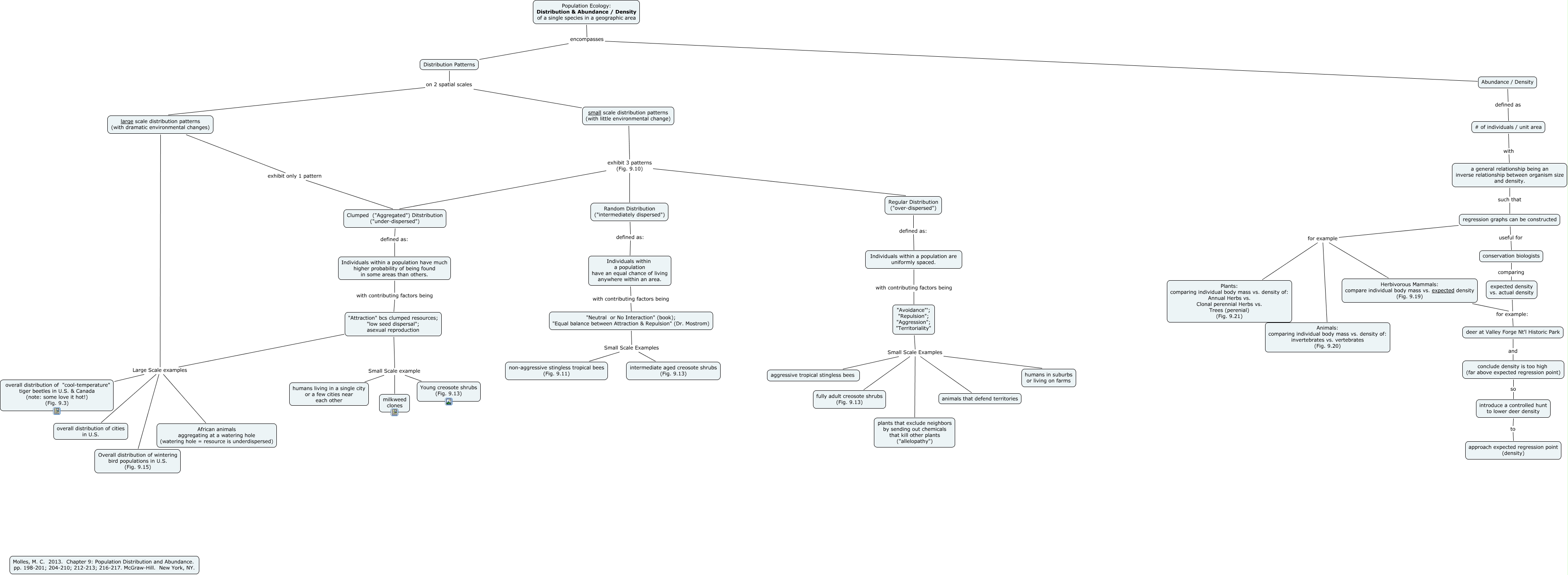
This Concept Map, created with IHMC CmapTools, has information related to: Pop Distn Density 021315, large scale distribution patterns (with dramatic environmental changes) Large Scale examples African animals aggregating at a watering hole (watering hole = resource is underdispersed), regression graphs can be constructed for example Animals: comparing individual body mass vs. density of: invertebrates vs. vertebrates (Fig. 9.20), Distribution Patterns on 2 spatial scales small scale distribution patterns (with little environmental change), Random Distribution ("intermediately dispersed") defined as: Individuals within a population have an equal chance of living anywhere within an area., small scale distribution patterns (with little environmental change) exhibit 3 patterns (Fig. 9.10) Clumped ("Aggregated") Ditstribution ("under-dispersed"), Population Ecology: Distribution & Abundance / Density of a single species in a geographic area encompasses Distribution Patterns, a general relationship being an inverse relationship between organism size and density. such that regression graphs can be constructed, regression graphs can be constructed useful for conservation biologists, "Avoidance"'; "Repulsion"; "Aggression"; "Territoriality" Small Scale Examples plants that exclude neighbors by sending out chemicals that kill other plants ("allelopathy"), Abundance / Density defined as # of individuals / unit area, large scale distribution patterns (with dramatic environmental changes) Large Scale examples overall distribution of cities in U.S., deer at Valley Forge Nt'l Historic Park and conclude density is too high (far above expected regression point), Individuals within a population have an equal chance of living anywhere within an area. with contributing factors being "Neutral or No Interaction" (book); "Equal balance between Attraction & Repulsion" (Dr. Mostrom), Clumped ("Aggregated") Ditstribution ("under-dispersed") defined as: Individuals within a population have much higher probability of being found in some areas than others., small scale distribution patterns (with little environmental change) exhibit 3 patterns (Fig. 9.10) Regular Distribution ("over-dispersed"), conclude density is too high (far above expected regression point) so introduce a controlled hunt to lower deer density, # of individuals / unit area with a general relationship being an inverse relationship between organism size and density., "Attraction" bcs clumped resources; "low seed dispersal"; asexual reproduction Large Scale examples overall distribution of cities in U.S., large scale distribution patterns (with dramatic environmental changes) Large Scale examples Overall distribution of wintering bird populations in U.S. (Fig. 9.15), "Avoidance"'; "Repulsion"; "Aggression"; "Territoriality" Small Scale Examples fully adult creosote shrubs (Fig. 9.13)