WARNING:
JavaScript is turned OFF. None of the links on this concept map will
work until it is reactivated.
If you need help turning JavaScript On, click here.
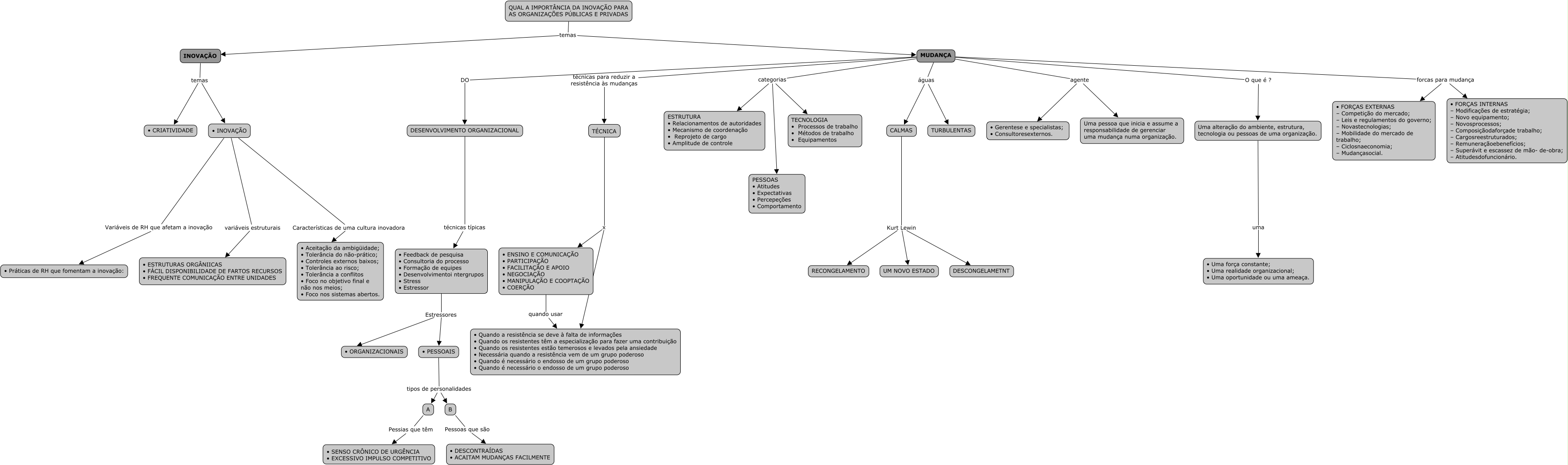
Esse mapa conceitual, produzido no IHMC CmapTools, tem a informação relacionada a: 05. 5a semana, INOVAÇÃO temas • CRIATIVIDADE, QUAL A IMPORTÂNCIA DA INOVAÇÃO PARA AS ORGANIZAÇÕES PÚBLICAS E PRIVADAS temas INOVAÇÃO, MUDANÇA agente Uma pessoa que inicia e assume a responsabilidade de gerenciar uma mudança numa organização., Uma alteração do ambiente, estrutura, tecnologia ou pessoas de uma organização. uma • Uma força constante; • Uma realidade organizacional; • Uma oportunidade ou uma ameaça., • INOVAÇÃO Características de uma cultura inovadora • Aceitação da ambigüidade; • Tolerância do não-prático; • Controles externos baixos; • Tolerância ao risco; • Tolerância a conflitos • Foco no objetivo final e não nos meios; • Foco nos sistemas abertos., CALMAS Kurt Lewin UM NOVO ESTADO, • INOVAÇÃO Variáveis de RH que afetam a inovação • Práticas de RH que fomentam a inovação:, CALMAS Kurt Lewin DESCONGELAMETNT, • PESSOAIS tipos de personalidades B, MUDANÇA categorias PESSOAS • Atitudes • Expectativas • Percepeções • Comportamento, MUDANÇA águas CALMAS, MUDANÇA forcas para mudança • FORÇAS EXTERNAS – Competição do mercado; – Leis e regulamentos do governo; – Novastecnologias; – Mobilidade do mercado de trabalho; – Ciclosnaeconomia; – Mudançasocial., • INOVAÇÃO variáveis estruturais • ESTRUTURAS ORGÂNIICAS • FÁCIL DISPONIBILIDADE DE FARTOS RECURSOS • FREQUENTE COMUNICAÇÃO ENTRE UNIDADES, • PESSOAIS tipos de personalidades A, CALMAS Kurt Lewin RECONGELAMENTO, MUDANÇA forcas para mudança • FORÇAS INTERNAS – Modificações de estratégia; – Novo equipamento; – Novosprocessos; – Composiçãodaforçade trabalho; – Cargosreestruturados; – Remuneraçãoebenefícios; – Superávit e escassez de mão- de-obra; – Atitudesdofuncionário., A Pessias que têm • SENSO CRÔNICO DE URGÊNCIA • EXCESSIVO IMPULSO COMPETITIVO, MUDANÇA DO DESENVOLVIMENTO ORGANIZACIONAL, MUDANÇA agente • Gerentese e specialistas; • Consultoresexternos., TÉCNICA x • ENSINO E COMUNICAÇÃO • PARTICIPAÇÃO • FACILITAÇÃO E APOIO • NEGOCIAÇÃO • MANIPULAÇÃO E COOPTAÇÃO • COERÇÃO