WARNING:
JavaScript is turned OFF. None of the links on this concept map will
work until it is reactivated.
If you need help turning JavaScript On, click here.
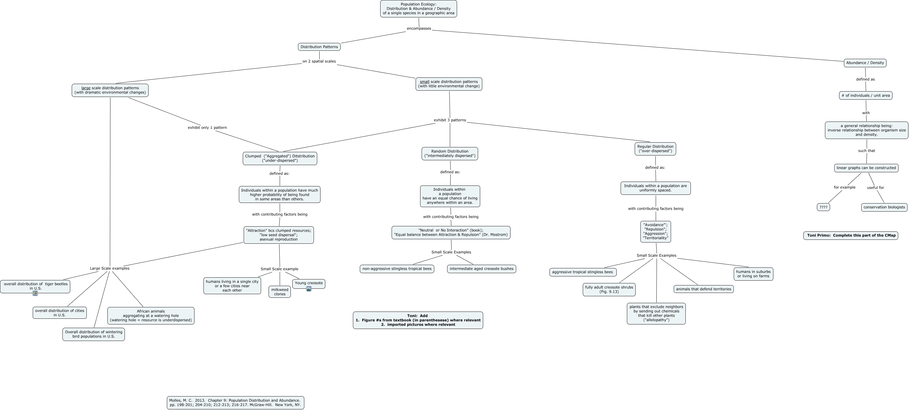
This Concept Map, created with IHMC CmapTools, has information related to: Pop Distn Density 021115, large scale distribution patterns (with dramatic environmental changes) Large Scale examples African animals aggregating at a watering hole (watering hole = resource is underdispersed), Distribution Patterns on 2 spatial scales small scale distribution patterns (with little environmental change), Random Distribution ("intermediately dispersed") defined as: Individuals within a population have an equal chance of living anywhere within an area., small scale distribution patterns (with little environmental change) exhibit 3 patterns Clumped ("Aggregated") Ditstribution ("under-dispersed"), linear graphs can be constructed useful for conservation biologists, a general relationship being: inverse relationship between organism size and density. such that linear graphs can be constructed, Population Ecology: Distribution & Abundance / Density of a single species in a geographic area encompasses Distribution Patterns, large scale distribution patterns (with dramatic environmental changes) Large Scale examples overall distribution of cities in U.S., Abundance / Density defined as # of individuals / unit area, "Avoidance"'; "Repulsion"; "Aggression"; "Territoriality" Small Scale Examples plants that exclude neighbors by sending out chemicals that kill other plants ("allelopathy"), Clumped ("Aggregated") Ditstribution ("under-dispersed") defined as: Individuals within a population have much higher probability of being found in some areas than others., Individuals within a population have an equal chance of living anywhere within an area. with contributing factors being "Neutral or No Interaction" (book); "Equal balance between Attraction & Repulsion" (Dr. Mostrom), small scale distribution patterns (with little environmental change) exhibit 3 patterns Regular Distribution ("over-dispersed"), "Attraction" bcs clumped resources; "low seed dispersal"; asexual reproduction Large Scale examples overall distribution of cities in U.S., # of individuals / unit area with a general relationship being: inverse relationship between organism size and density., large scale distribution patterns (with dramatic environmental changes) Large Scale examples Overall distribution of wintering bird populations in U.S., large scale distribution patterns (with dramatic environmental changes) Large Scale examples overall distribution of tiger beetles in U.S., "Avoidance"'; "Repulsion"; "Aggression"; "Territoriality" Small Scale Examples fully adult creosote shrubs (Fig. 9.13), "Avoidance"'; "Repulsion"; "Aggression"; "Territoriality" Small Scale Examples aggressive tropical stingless bees, Individuals within a population have much higher probability of being found in some areas than others. with contributing factors being "Attraction" bcs clumped resources; "low seed dispersal"; asexual reproduction