WARNING:
JavaScript is turned OFF. None of the links on this concept map will
work until it is reactivated.
If you need help turning JavaScript On, click here.
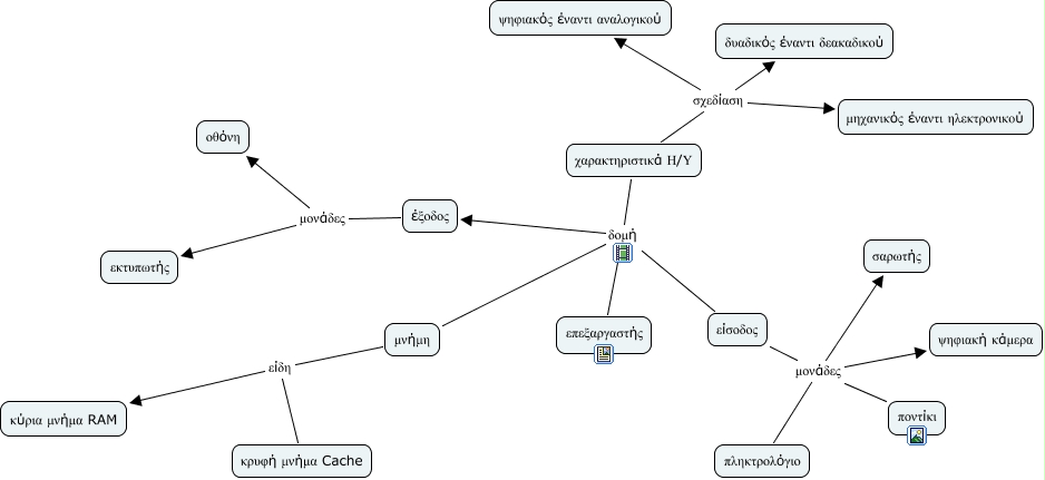
Αυτός ο εννοιολογικός χάρτης, που δημιουργήθηκε με το IHMC Cmap Tools, περιέχει πλήροφορίες που σχετίζονται με: χαρακτηριστικά υπολογιστών, χαρακτηριστικά Η/Υ δομή έξοδος, είσοδος μονάδες ψηφιακή κάμερα, χαρακτηριστικά Η/Υ σχεδίαση ψηφιακός έναντι αναλογικού, χαρακτηριστικά Η/Υ δομή είσοδος, είσοδος μονάδες πληκτρολόγιο, χαρακτηριστικά Η/Υ σχεδίαση δυαδικός έναντι δεακαδικού, έξοδος μονάδες οθόνη, χαρακτηριστικά Η/Υ δομή επεξαργαστής, είσοδος μονάδες σαρωτής, χαρακτηριστικά Η/Υ δομή μνήμη, είσοδος μονάδες ποντίκι, έξοδος μονάδες εκτυπωτής, μνήμη είδη κύρια μνήμα RAM, μνήμη είδη κρυφή μνήμα Cache, χαρακτηριστικά Η/Υ σχεδίαση μηχανικός έναντι ηλεκτρονικού