WARNING:
JavaScript is turned OFF. None of the links on this concept map will
work until it is reactivated.
If you need help turning JavaScript On, click here.
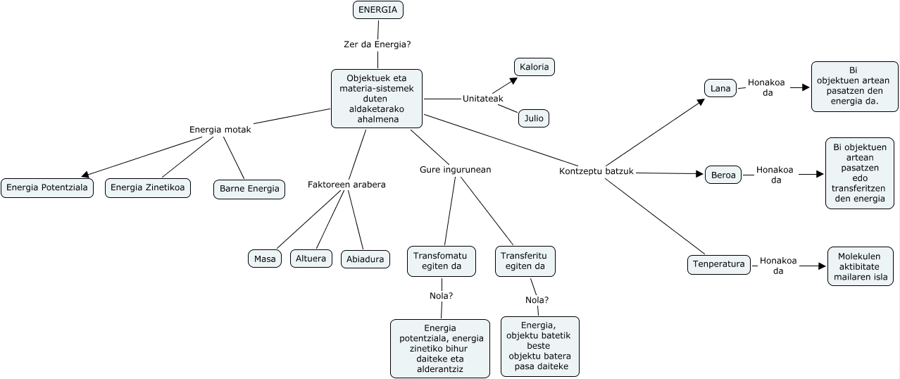
Este Cmap, tiene información relacionada con: hezkuntza_83, Objektuek eta materia-sistemek duten aldaketarako ahalmena Kontzeptu batzuk Lana, Objektuek eta materia-sistemek duten aldaketarako ahalmena Energia motak Barne Energia, Objektuek eta materia-sistemek duten aldaketarako ahalmena Kontzeptu batzuk Beroa, Objektuek eta materia-sistemek duten aldaketarako ahalmena Faktoreen arabera Abiadura, Objektuek eta materia-sistemek duten aldaketarako ahalmena Gure ingurunean Transfomatu egiten da, Objektuek eta materia-sistemek duten aldaketarako ahalmena Energia motak Energia Zinetikoa, Transfomatu egiten da Nola? Energia potentziala, energia zinetiko bihur daiteke eta alderantziz, Objektuek eta materia-sistemek duten aldaketarako ahalmena Kontzeptu batzuk Tenperatura, Objektuek eta materia-sistemek duten aldaketarako ahalmena Unitateak Kaloria, Objektuek eta materia-sistemek duten aldaketarako ahalmena Gure ingurunean Transferitu egiten da, Objektuek eta materia-sistemek duten aldaketarako ahalmena Faktoreen arabera Masa, Transferitu egiten da Nola? Energia, objektu batetik beste objektu batera pasa daiteke, Lana Honakoa da Bi objektuen artean pasatzen den energia da., ENERGIA Zer da Energia? Objektuek eta materia-sistemek duten aldaketarako ahalmena, Objektuek eta materia-sistemek duten aldaketarako ahalmena Unitateak Julio, Objektuek eta materia-sistemek duten aldaketarako ahalmena Energia motak Energia Potentziala, Tenperatura Honakoa da Molekulen aktibitate mailaren isla, Beroa Honakoa da Bi objektuen artean pasatzen edo transferitzen den energia, Objektuek eta materia-sistemek duten aldaketarako ahalmena Faktoreen arabera Altuera