WARNING:
JavaScript is turned OFF. None of the links on this concept map will
work until it is reactivated.
If you need help turning JavaScript On, click here.
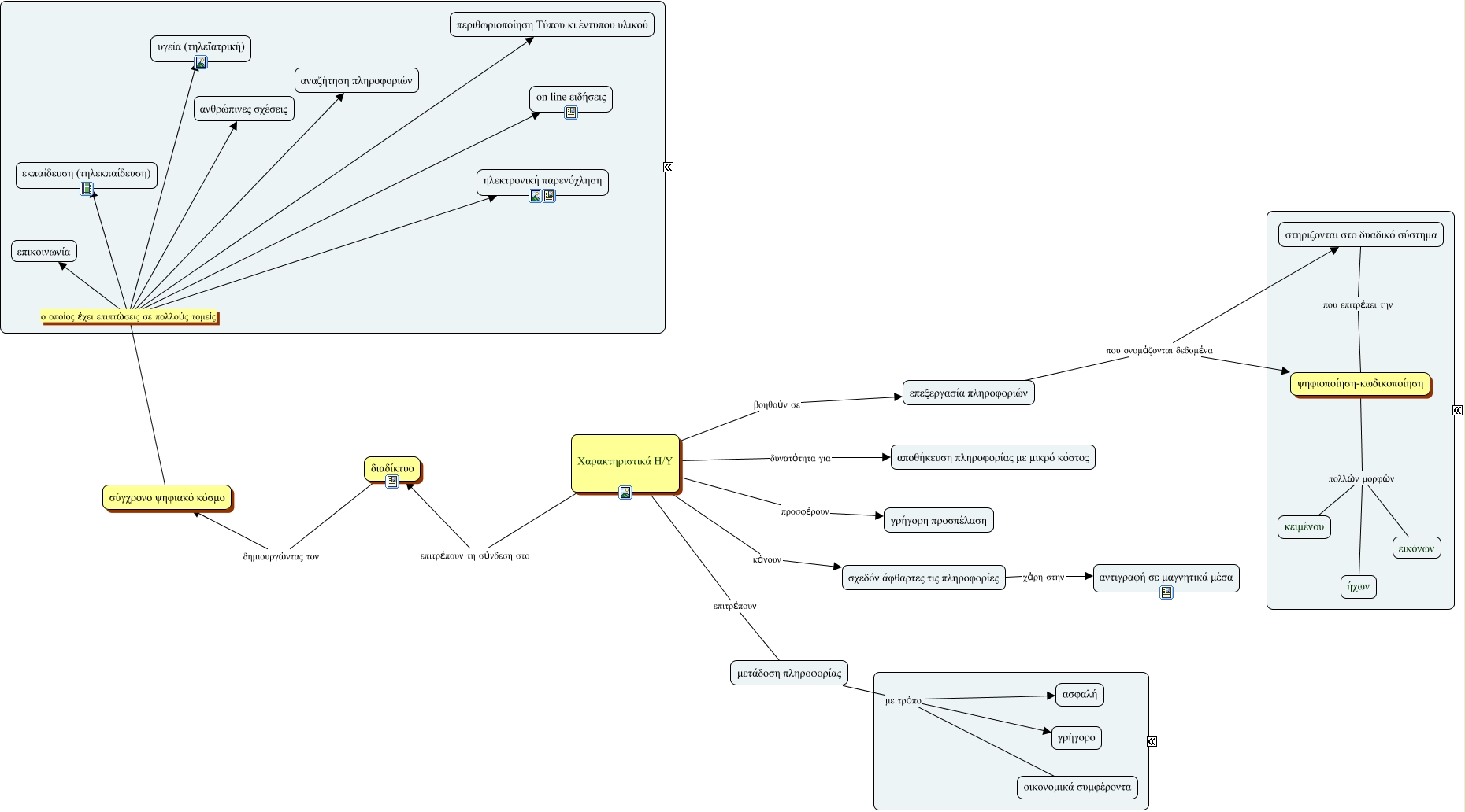
Αυτός ο εννοιολογικός χάρτης, που δημιουργήθηκε με το IHMC Cmap Tools, περιέχει πλήροφορίες που σχετίζονται με: Χάρτης_Εννοιών_Καμπράνη_Ευδοξία_19814, Χαρακτηριστικά Η/Υ προσφέρουν γρήγορη προσπέλαση, επεξεργασία πληροφοριών που ονομάζονται δεδομένα στηριζονται στο δυαδικό σύστημα, ψηφιοποίηση-κωδικοποίηση πολλών μορφών εικόνων, επεξεργασία πληροφοριών που ονομάζονται δεδομένα ψηφιοποίηση-κωδικοποίηση, Χαρακτηριστικά Η/Υ δυνατότητα για αποθήκευση πληροφορίας με μικρό κόστος, στηριζονται στο δυαδικό σύστημα που επιτρέπει την ψηφιοποίηση-κωδικοποίηση, Χαρακτηριστικά Η/Υ επιτρέπουν μετάδοση πληροφορίας, σύγχρονο ψηφιακό κόσμο ο οποίος έχει επιπτώσεις σε πολλούς τομείς ηλεκτρονική παρενόχληση, Χαρακτηριστικά Η/Υ κάνουν σχεδόν άφθαρτες τις πληροφορίες, Χαρακτηριστικά Η/Υ βοηθούν σε επεξεργασία πληροφοριών, μετάδοση πληροφορίας με τρόπο γρήγορο, σύγχρονο ψηφιακό κόσμο ο οποίος έχει επιπτώσεις σε πολλούς τομείς ανθρώπινες σχέσεις, σύγχρονο ψηφιακό κόσμο ο οποίος έχει επιπτώσεις σε πολλούς τομείς υγεία (τηλεϊατρική), διαδίκτυο δημιουργώντας τον σύγχρονο ψηφιακό κόσμο, μετάδοση πληροφορίας με τρόπο οικονομικά συμφέροντα, σύγχρονο ψηφιακό κόσμο ο οποίος έχει επιπτώσεις σε πολλούς τομείς περιθωριοποίηση Τύπου κι έντυπου υλικού, σύγχρονο ψηφιακό κόσμο ο οποίος έχει επιπτώσεις σε πολλούς τομείς αναζήτηση πληροφοριών, ψηφιοποίηση-κωδικοποίηση πολλών μορφών κειμένου, σύγχρονο ψηφιακό κόσμο ο οποίος έχει επιπτώσεις σε πολλούς τομείς επικοινωνία, μετάδοση πληροφορίας με τρόπο ασφαλή