WARNING:
JavaScript is turned OFF. None of the links on this concept map will
work until it is reactivated.
If you need help turning JavaScript On, click here.
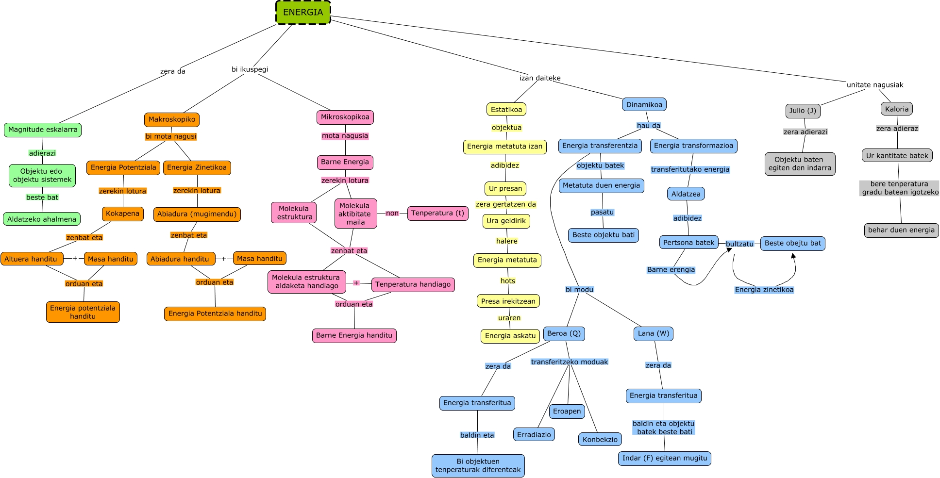
Este Cmap, tiene información relacionada con: hezkuntza_168, ENERGIA unitate nagusiak Kaloria, ENERGIA zera da Magnitude eskalarra, Energia potentziala handitu orduan eta Altuera handitu, Kaloria zera adieraz Ur kantitate batek, Energia transferitua zera da Lana (W), Energia Potentziala zerekin lotura Kokapena, Energia transferitua baldin eta Bi objektuen tenperaturak diferenteak, Dinamikoa hau da Energia transformazioa, Barne Energia zerekin lotura Molekula aktibitate maila, Molekula aktibitate maila non Tenperatura (t), Beroa (Q) transferitzeko moduak Eroapen, Ura geldirik halere Energia metatuta, ENERGIA bi ikuspegi Mikroskopikoa, Aldatzea adibidez Pertsona batek, Julio (J) zera adierazi Objektu baten egiten den indarra, Beroa (Q) transferitzeko moduak Konbekzio, Kokapena zenbat eta Altuera handitu, Metatuta duen energia pasatu Beste objektu bati, Presa irekitzean uraren Energia askatu, Energia transferentzia bi modu Lana (W)