WARNING:
JavaScript is turned OFF. None of the links on this concept map will
work until it is reactivated.
If you need help turning JavaScript On, click here.
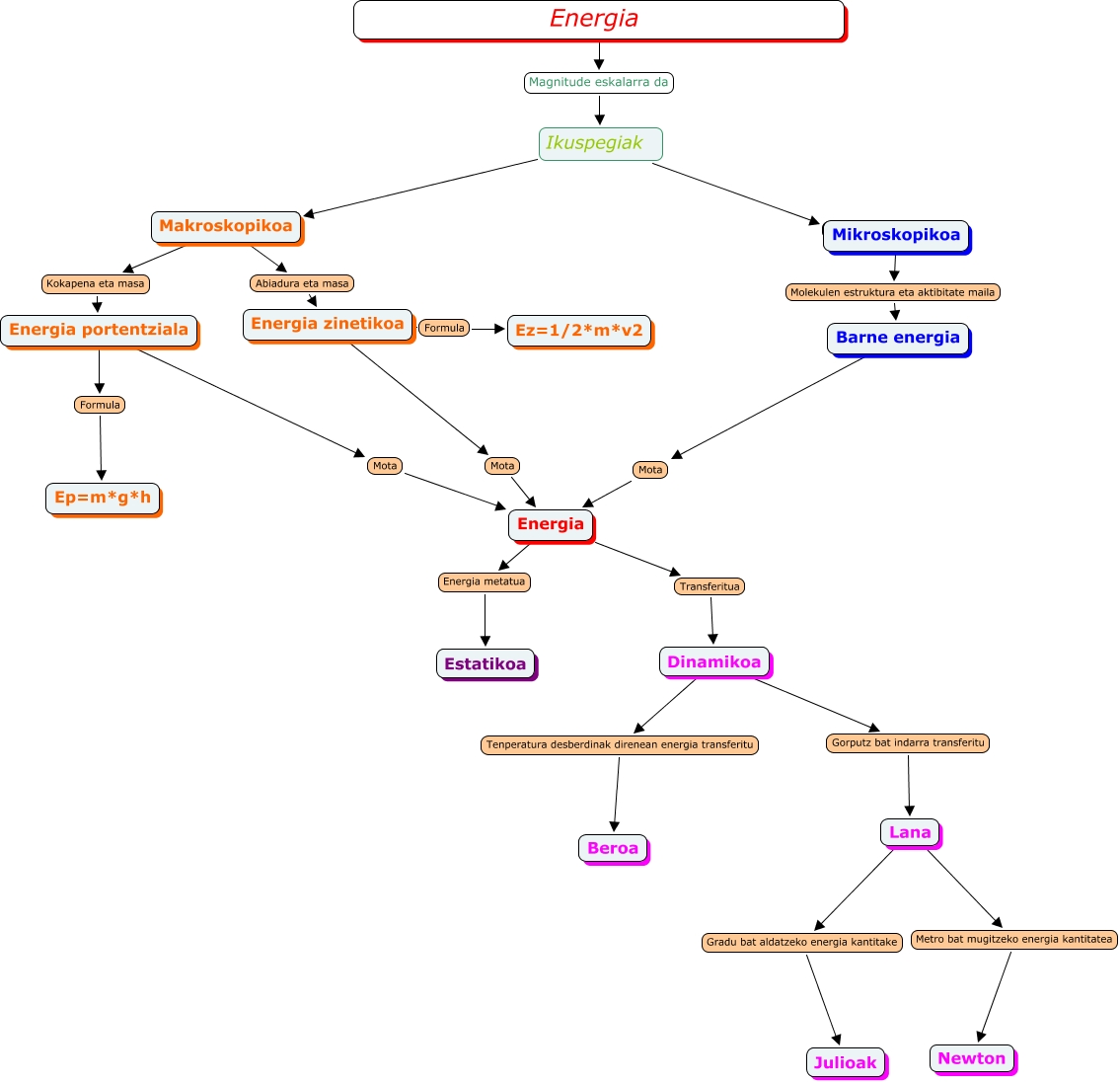
Este Cmap, tiene información relacionada con: Hezkuntza32.cmap, Lana Metro bat mugitzeko energia kantitatea Newton, Energia Energia metatua Estatikoa, Dinamikoa Tenperatura desberdinak direnean energia transferitu Beroa, Dinamikoa Gorputz bat indarra transferitu Lana, Energia Magnitude eskalarra da Ikuspegiak, Mikroskopikoa Molekulen estruktura eta aktibitate maila Barne energia, Ikuspegiak ???? Mikroskopikoa, Energia portentziala Formula Ep=m*g*h, Lana Gradu bat aldatzeko energia kantitake Julioak, Energia zinetikoa Formula Ez=1/2*m*v2, Energia zinetikoa Mota Energia, Energia portentziala Mota Energia, Barne energia Mota Energia, Ikuspegiak ???? Makroskopikoa, Makroskopikoa Kokapena eta masa Energia portentziala, Makroskopikoa Abiadura eta masa Energia zinetikoa, Energia Transferitua Dinamikoa