WARNING:
JavaScript is turned OFF. None of the links on this concept map will
work until it is reactivated.
If you need help turning JavaScript On, click here.
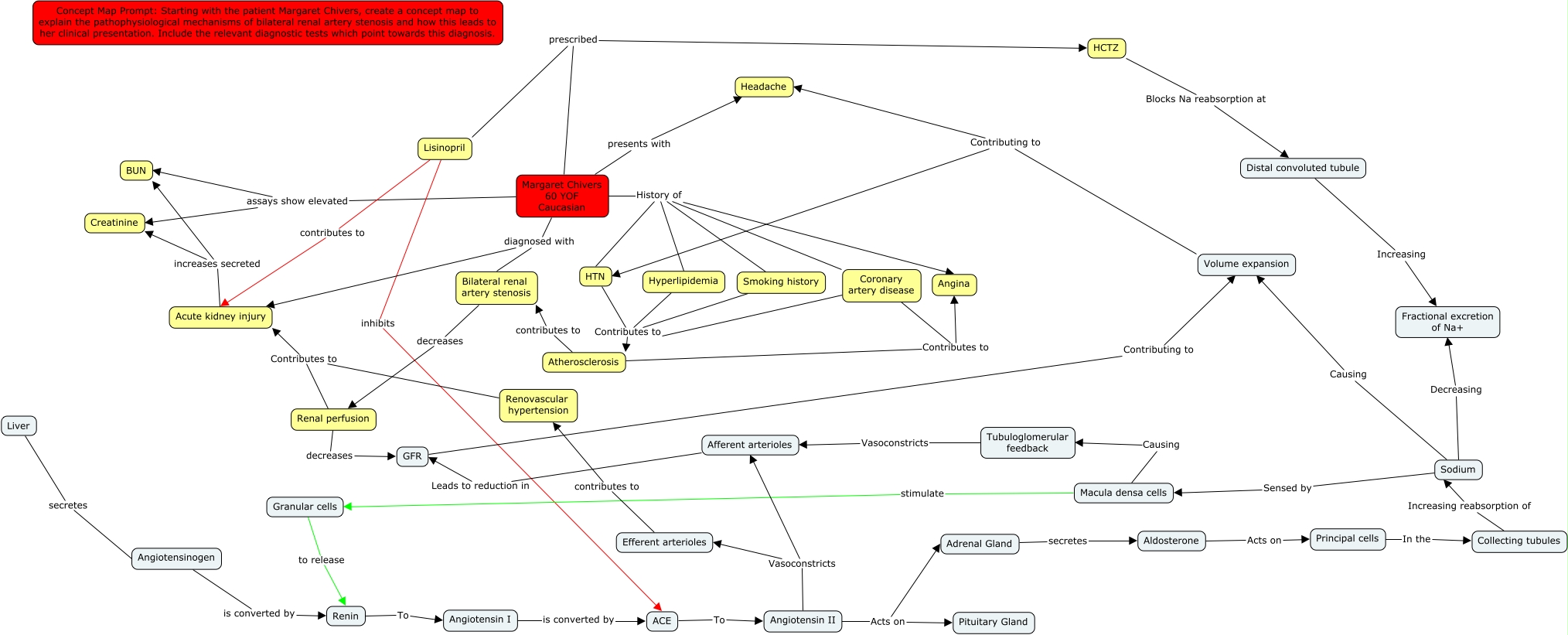
This Concept Map, created with IHMC CmapTools, has information related to: week 26 margaret chivers, Efferent arterioles contributes to Renovascular hypertension, Margaret Chivers 60 YOF Caucasian assays show elevated BUN, Lisinopril contributes to Acute kidney injury, Acute kidney injury increases secreted Creatinine, Margaret Chivers 60 YOF Caucasian prescribed Lisinopril, Angiotensin I is converted by ACE, Margaret Chivers 60 YOF Caucasian presents with Headache, Margaret Chivers 60 YOF Caucasian History of Hyperlipidemia, HCTZ Blocks Na reabsorption at Distal convoluted tubule, Volume expansion Contributing to HTN, Margaret Chivers 60 YOF Caucasian diagnosed with Bilateral renal artery stenosis, Collecting tubules Increasing reabsorption of Sodium, Margaret Chivers 60 YOF Caucasian History of Coronary artery disease, Macula densa cells stimulate Granular cells, Tubuloglomerular feedback Vasoconstricts Afferent arterioles, Principal cells In the Collecting tubules, Angiotensin II Acts on Pituitary Gland, Renal perfusion Contributes to Acute kidney injury, Coronary artery disease Contributes to Atherosclerosis, Aldosterone Acts on Principal cells