WARNING:
JavaScript is turned OFF. None of the links on this concept map will
work until it is reactivated.
If you need help turning JavaScript On, click here.
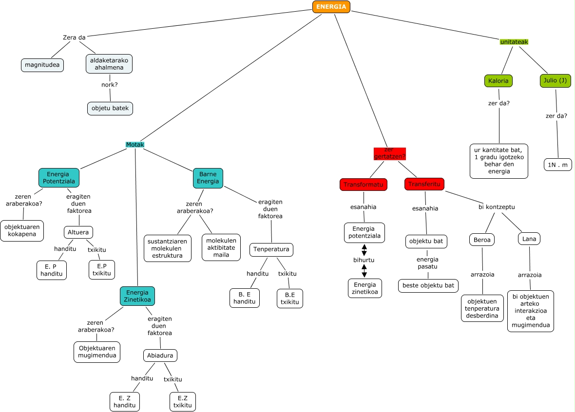
Este Cmap, tiene información relacionada con: hezkuntza_50, ENERGIA Motak Energia Zinetikoa, Tenperatura txikitu B.E txikitu, ENERGIA Zera da aldaketarako ahalmena, ENERGIA zer gertatzen? Transformatu, Energia Zinetikoa zeren araberakoa? Objektuaren mugimendua, Lana arrazoia bi objektuen arteko interakzioa eta mugimendua, Transferitu bi kontzeptu Lana, Abiadura txikitu E.Z txikitu, Transformatu esanahia Energia potentziala, Altuera handitu E. P handitu, Barne Energia zeren araberakoa? molekulen aktibitate maila, ENERGIA Zera da magnitudea, ENERGIA unitateak Kaloria, Barne Energia zeren araberakoa? sustantziaren molekulen estruktura, Energia Potentziala eragiten duen faktorea Altuera, ENERGIA Motak Barne Energia, aldaketarako ahalmena nork? objetu batek, Julio (J) zer da? 1N . m, Tenperatura handitu B. E handitu, ENERGIA zer gertatzen? Transferitu