WARNING:
JavaScript is turned OFF. None of the links on this concept map will
work until it is reactivated.
If you need help turning JavaScript On, click here.
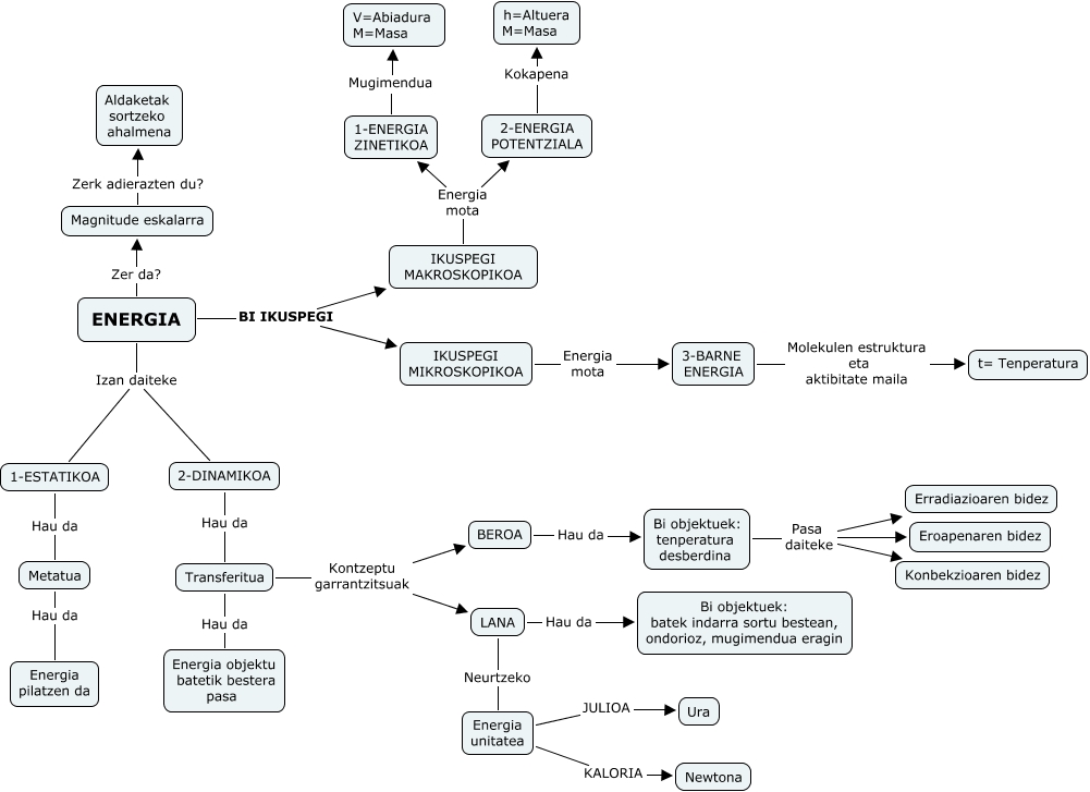
Este Cmap, tiene información relacionada con: hezkuntza_113, LANA Hau da Bi objektuek: batek indarra sortu bestean, ondorioz, mugimendua eragin, Energia unitatea JULIOA Ura, BEROA Hau da Bi objektuek: tenperatura desberdina, ENERGIA BI IKUSPEGI IKUSPEGI MIKROSKOPIKOA, ENERGIA BI IKUSPEGI IKUSPEGI MAKROSKOPIKOA, IKUSPEGI MIKROSKOPIKOA Energia mota 3-BARNE ENERGIA, ENERGIA Izan daiteke 1-ESTATIKOA, Metatua Hau da Energia pilatzen da, Transferitua Hau da Energia objektu batetik bestera pasa, 2-ENERGIA POTENTZIALA Kokapena h=Altuera M=Masa, Magnitude eskalarra Zerk adierazten du? Aldaketak sortzeko ahalmena, 1-ESTATIKOA Hau da Metatua, 3-BARNE ENERGIA Molekulen estruktura eta aktibitate maila t= Tenperatura, IKUSPEGI MAKROSKOPIKOA Energia mota 2-ENERGIA POTENTZIALA, Bi objektuek: tenperatura desberdina Pasa daiteke Eroapenaren bidez, Transferitua Kontzeptu garrantzitsuak BEROA, 2-DINAMIKOA Hau da Transferitua, IKUSPEGI MAKROSKOPIKOA Energia mota 1-ENERGIA ZINETIKOA, Bi objektuek: tenperatura desberdina Pasa daiteke Konbekzioaren bidez, Bi objektuek: tenperatura desberdina Pasa daiteke Erradiazioaren bidez