WARNING:
JavaScript is turned OFF. None of the links on this concept map will
work until it is reactivated.
If you need help turning JavaScript On, click here.
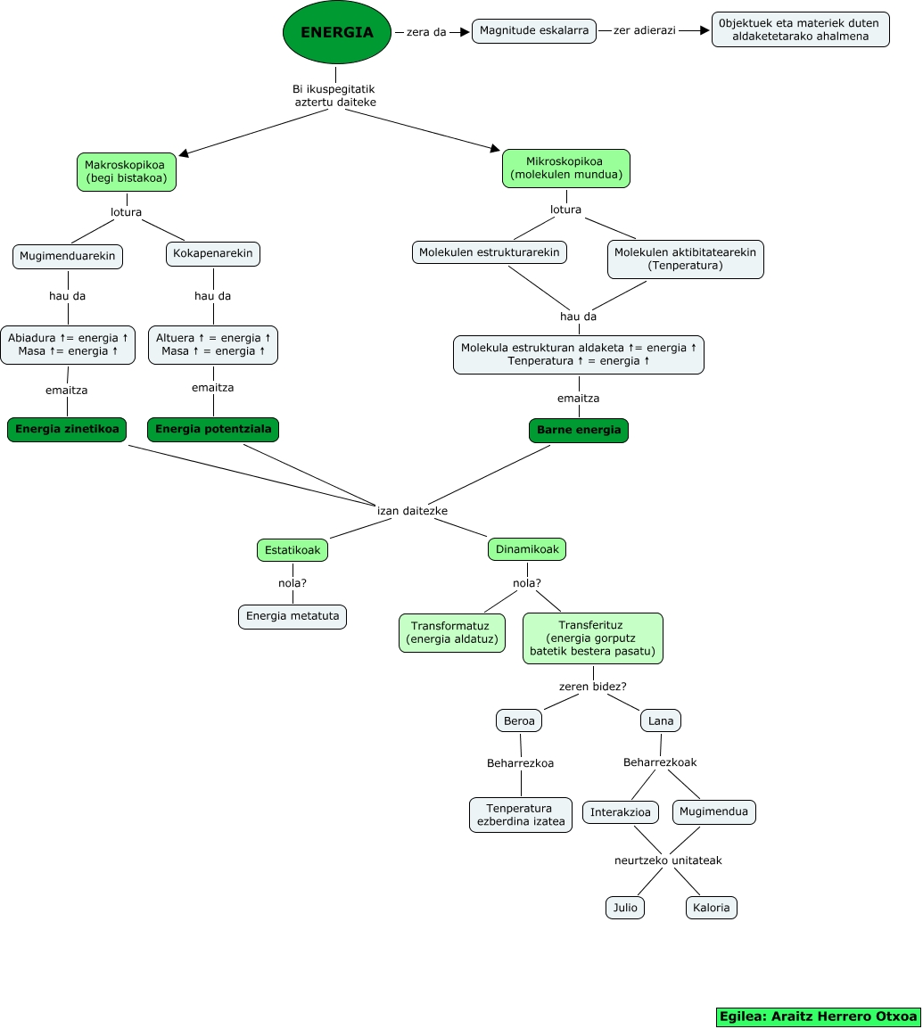
Este Cmap, tiene información relacionada con: HEZKUNTZA169, Kokapenarekin hau da Altuera ↑ = energia ↑ Masa ↑ = energia ↑, Molekula estrukturan aldaketa ↑= energia ↑ Tenperatura ↑ = energia ↑ emaitza Barne energia, Interakzioa neurtzeko unitateak Julio, ENERGIA Bi ikuspegitatik aztertu daiteke Mikroskopikoa (molekulen mundua), Makroskopikoa (begi bistakoa) lotura Kokapenarekin, Energia potentziala izan daitezke Dinamikoak, Transferituz (energia gorputz batetik bestera pasatu) zeren bidez? Beroa, Mugimenduarekin hau da Abiadura ↑= energia ↑ Masa ↑= energia ↑, Magnitude eskalarra zer adierazi 0bjektuek eta materiek duten aldaketetarako ahalmena, Lana Beharrezkoak Mugimendua, Dinamikoak nola? Transformatuz (energia aldatuz), Estatikoak nola? Energia metatuta, Mugimendua neurtzeko unitateak Julio, Abiadura ↑= energia ↑ Masa ↑= energia ↑ emaitza Energia zinetikoa, Mikroskopikoa (molekulen mundua) lotura Molekulen aktibitatearekin (Tenperatura), Molekulen estrukturarekin hau da Molekula estrukturan aldaketa ↑= energia ↑ Tenperatura ↑ = energia ↑, ENERGIA Bi ikuspegitatik aztertu daiteke Makroskopikoa (begi bistakoa), Barne energia izan daitezke Dinamikoak, Mugimendua neurtzeko unitateak Kaloria, Makroskopikoa (begi bistakoa) lotura Mugimenduarekin