WARNING:
JavaScript is turned OFF. None of the links on this concept map will
work until it is reactivated.
If you need help turning JavaScript On, click here.
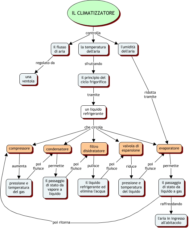
Questa Cmap, creata con IHMC CmapTools, contiene informazioni relative a: Climatizzatore, l'umidità dell'aria ridotta tramite evaporatore, compressore aumenta pressione e temperatura del gas, evaporatore permette il passaggio di stato da liquido a gas, valvola di espansione riduce pressione e temperatura del liquido, il passaggio di stato da liquido a gas raffreddando l'aria in ingresso all'abitacolo, il passaggio di stato da vapore a liquido poi fluisce filtro disidratatore, filtro disidratatore pulisce il liquido refrigerante ed elimina l'acqua, il liquido refrigerante ed elimina l'acqua poi fluisce valvola di espansione, un liquido refrigerante che circola filtro disidratatore, un liquido refrigerante che circola evaporatore, la temperatura dell'aria sfruttando il principio del ciclo frigorifico, IL CLIMATIZZATORE controlla il flusso di aria, IL CLIMATIZZATORE controlla la temperatura dell'aria, un liquido refrigerante che circola condensatore, pressione e temperatura del gas poi fluisce condensatore, condensatore permette il passaggio di stato da vapore a liquido, un liquido refrigerante che circola compressore, il passaggio di stato da liquido a gas poi ritorna compressore, pressione e temperatura del liquido poi fluisce evaporatore, un liquido refrigerante che circola valvola di espansione