WARNING:
JavaScript is turned OFF. None of the links on this concept map will
work until it is reactivated.
If you need help turning JavaScript On, click here.
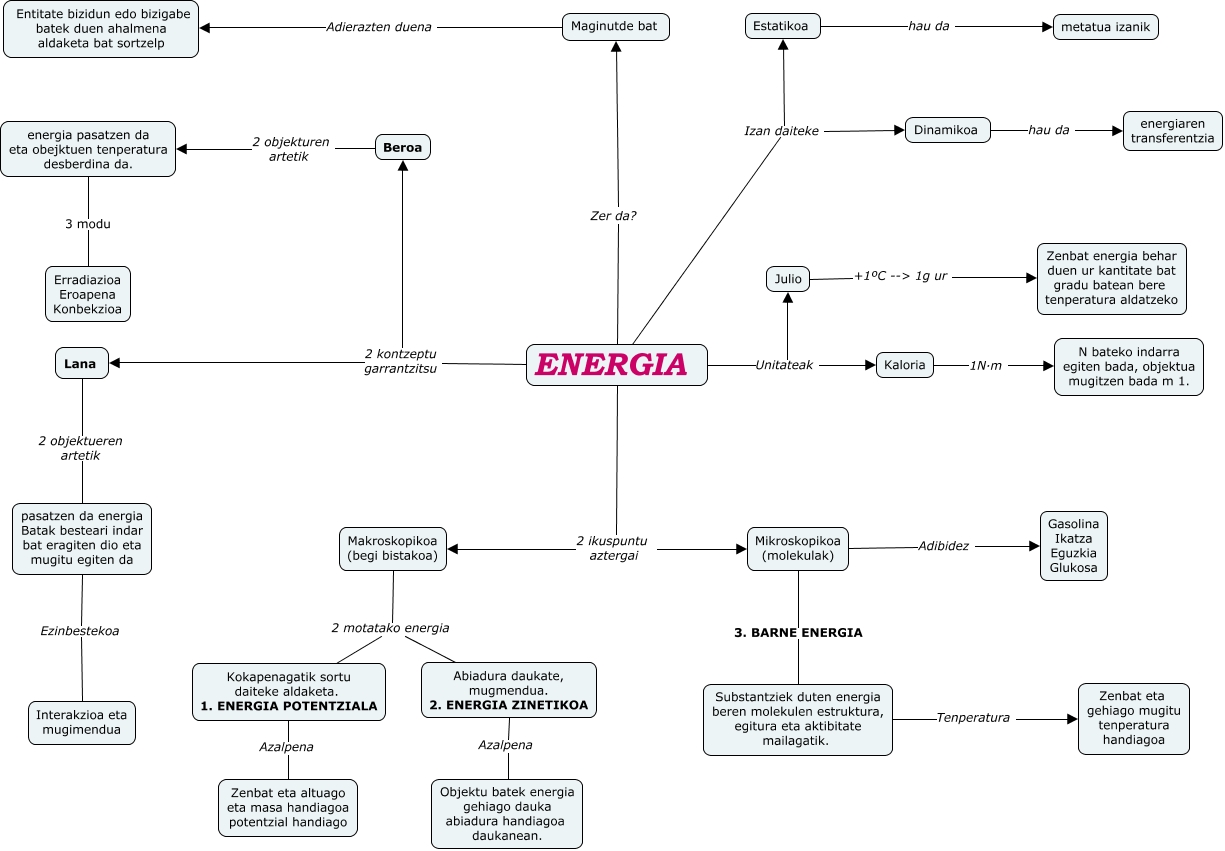
Este Cmap, tiene información relacionada con: Hezkuntza 8, ENERGIA Unitateak Julio, Lana 2 objektueren artetik pasatzen da energia Batak besteari indar bat eragiten dio eta mugitu egiten da, Substantziek duten energia beren molekulen estruktura, egitura eta aktibitate mailagatik. Tenperatura Zenbat eta gehiago mugitu tenperatura handiagoa, Makroskopikoa (begi bistakoa) 2 motatako energia Abiadura daukate, mugmendua. 2. ENERGIA ZINETIKOA, ENERGIA Izan daiteke Estatikoa, Maginutde bat Adierazten duena Entitate bizidun edo bizigabe batek duen ahalmena aldaketa bat sortzelp, Mikroskopikoa (molekulak) Adibidez Gasolina Ikatza Eguzkia Glukosa, Mikroskopikoa (molekulak) 3. BARNE ENERGIA Substantziek duten energia beren molekulen estruktura, egitura eta aktibitate mailagatik., Dinamikoa hau da energiaren transferentzia, Beroa 2 objekturen artetik energia pasatzen da eta obejktuen tenperatura desberdina da., energia pasatzen da eta obejktuen tenperatura desberdina da. 3 modu Erradiazioa Eroapena Konbekzioa, Kokapenagatik sortu daiteke aldaketa. 1. ENERGIA POTENTZIALA Azalpena Zenbat eta altuago eta masa handiagoa potentzial handiago, Makroskopikoa (begi bistakoa) 2 motatako energia Kokapenagatik sortu daiteke aldaketa. 1. ENERGIA POTENTZIALA, ENERGIA Izan daiteke Dinamikoa, ENERGIA Unitateak Kaloria, pasatzen da energia Batak besteari indar bat eragiten dio eta mugitu egiten da Ezinbestekoa Interakzioa eta mugimendua, ENERGIA 2 kontzeptu garrantzitsu Lana, Julio +1ºC --> 1g ur Zenbat energia behar duen ur kantitate bat gradu batean bere tenperatura aldatzeko, ENERGIA 2 ikuspuntu aztergai Mikroskopikoa (molekulak), ENERGIA 2 ikuspuntu aztergai Makroskopikoa (begi bistakoa)