WARNING:
JavaScript is turned OFF. None of the links on this concept map will
work until it is reactivated.
If you need help turning JavaScript On, click here.
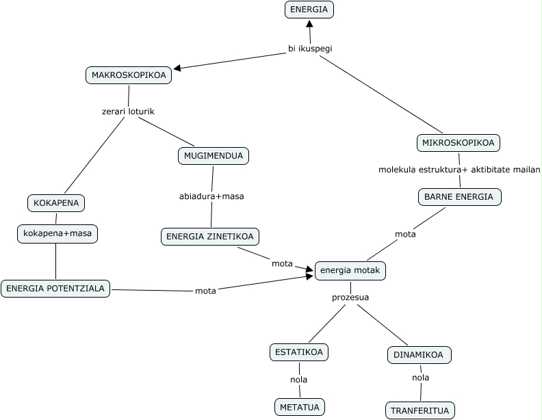
Este Cmap, tiene información relacionada con: hezkuntza17, KOKAPENA ENERGIA POTENTZIALA, DINAMIKOA nola TRANFERITUA, MAKROSKOPIKOA zerari loturik MUGIMENDUA, ENERGIA ZINETIKOA mota energia motak, MIKROSKOPIKOA bi ikuspegi MAKROSKOPIKOA, BARNE ENERGIA mota energia motak, ESTATIKOA nola METATUA, MIKROSKOPIKOA bi ikuspegi ENERGIA, energia motak prozesua DINAMIKOA, ENERGIA POTENTZIALA mota energia motak, energia motak prozesua ESTATIKOA, MIKROSKOPIKOA molekula estruktura+ aktibitate mailan BARNE ENERGIA, MUGIMENDUA abiadura+masa ENERGIA ZINETIKOA, MAKROSKOPIKOA zerari loturik KOKAPENA