WARNING:
JavaScript is turned OFF. None of the links on this concept map will
work until it is reactivated.
If you need help turning JavaScript On, click here.
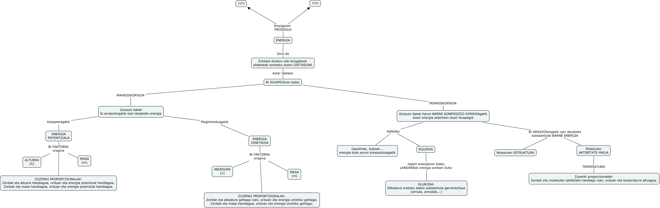
Este Cmap, tiene información relacionada con: hezkuntza166, Gorputz batek haren BARNE KONPOSIZIO KIMIKOAgatik duen energia aztertzen duen ikuspegia Adibidez Gasolinak, ikatzak... energia dute euren konposizioagatik, ENERGIA POTENTZIALA Bi FAKTOREk eragina ALTUERA (h), Gorputz batek haren BARNE KONPOSIZIO KIMIKOAgatik duen energia aztertzen duen ikuspegia Bi ARRAZOIengatik izan dezakete substantziek BARNE ENERGIA Molekulen AKTIBITATE MAILA, ENERGIA Zera da Entitate bizidun edo bizigabeek aldaketak sortzeko duten GAITASUNA, Bi IKUSPEGIren bidez MIKROSKOPIKOA Gorputz batek haren BARNE KONPOSIZIO KIMIKOAgatik duen energia aztertzen duen ikuspegia, ENERGIA POTENTZIALA Bi FAKTOREk eragina ZUZENKI PROPORTZIONALAK: Zenbat eta altuera handiagoa, orduan eta energia potentzial handiagoa. Zenbat eta masa handiagoa, orduan eta energia potentzial handiagoa., Gorputz batek haren BARNE KONPOSIZIO KIMIKOAgatik duen energia aztertzen duen ikuspegia Adibidez EGUZKIA, Entitate bizidun edo bizigabeek aldaketak sortzeko duten GAITASUNA Azter daiteke Bi IKUSPEGIren bidez, ENERGIA ZINETIKOA Bi FAKTOREk eragina ABIADURA (v), ENERGIA ZINETIKOA Bi FAKTOREk eragina ZUZENKI PROPORTZIONALAK: Zenbat eta abiadura gehiago izan, orduan eta energia zinetiko gehiago. Zenbat eta masa handiagoa, orduan eta energia zinetiko gehiago., Gorputz batek bi arrazoiengatik izan dezakete energia Kokapenagatik ENERGIA POTENTZIALA, Bi IKUSPEGIren bidez MAKROSKOPIKOA Gorputz batek bi arrazoiengatik izan dezakete energia, ENERGIA Energiaren PROZESUA ????, Gorputz batek bi arrazoiengatik izan dezakete energia Mugimenduagatik ENERGIA ZINETIKOA, Molekulen AKTIBITATE MAILA TENPERATURA Zuzenki proportzionalak: Zenbat eta molekulen aktibitate handiago izan, orduan eta tenperatura altuagoa., Gorputz batek haren BARNE KONPOSIZIO KIMIKOAgatik duen energia aztertzen duen ikuspegia Bi ARRAZOIengatik izan dezakete substantziek BARNE ENERGIA Molekulen ESTRUKTURA, ENERGIA POTENTZIALA Bi FAKTOREk eragina MASA (m), EGUZKIA Izpien energiaren bidez, LANDAREek energia sortzen dute: GLUKOSA: Elikadura orekatu baten substantzia garrantzitsua (arroza, zerealak...), ENERGIA Energiaren PROZESUA ????, ENERGIA ZINETIKOA Bi FAKTOREk eragina MASA (m)