WARNING:
JavaScript is turned OFF. None of the links on this concept map will
work until it is reactivated.
If you need help turning JavaScript On, click here.
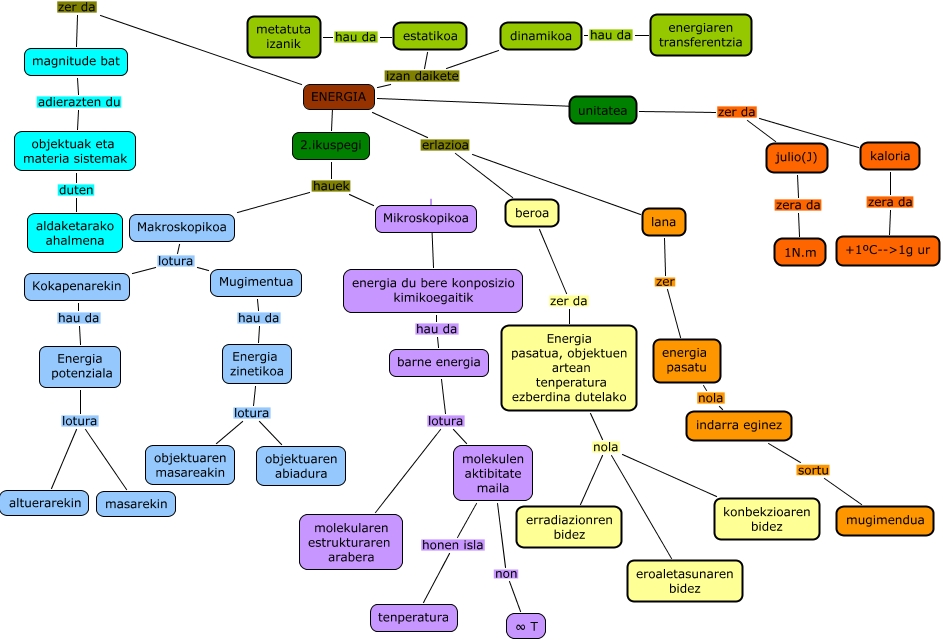
Este Cmap, tiene información relacionada con: Hezkuntza1, barne energia lotura molekularen estrukturaren arabera, Kokapenarekin hau da Energia potenziala, Mikroskopikoa energia du bere konposizio kimikoegaitik, Makroskopikoa lotura Mugimentua, unitatea zer da kaloria, 2.ikuspegi hauek Makroskopikoa, 2.ikuspegi hauek Mikroskopikoa, kaloria zera da +1ºC--ɭg ur, ENERGIA erlazioa beroa, Energia pasatua, objektuen artean tenperatura ezberdina dutelako nola erradiazionren bidez, ENERGIA unitatea unitatea, energia pasatu nola indarra eginez, molekulen aktibitate maila honen isla tenperatura, estatikoa hau da metatuta izanik, energia du bere konposizio kimikoegaitik hau da barne energia, Energia potenziala lotura altuerarekin, objektuak eta materia sistemak duten aldaketarako ahalmena, ENERGIA ???? 2.ikuspegi, Energia zinetikoa lotura objektuaren masareakin, Energia pasatua, objektuen artean tenperatura ezberdina dutelako nola eroaletasunaren bidez