WARNING:
JavaScript is turned OFF. None of the links on this concept map will
work until it is reactivated.
If you need help turning JavaScript On, click here.
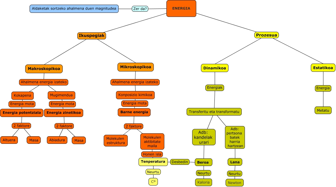
Este Cmap, tiene información relacionada con: hezkuntza135, Tenperatura Desbedin Beroa, ENERGIA Ikuspegiak Mikroskopikoa, Transferitu eta transformatu Adb: pertsona batek harria hartzean Lana, Energia zinetikoa 2 faktore Masa, ENERGIA Prozesua Estatikoa, Beroa Neurtu Kaloria, Dinamikoa Energiak Transferitu eta transformatu, ENERGIA Prozesua Dinamikoa, Tenperatura Neurtu Cº, Energia zinetikoa 2 faktore Abiadura, Energia potentziala 2 faktore Altuera, Makroskopikoa Ahalmena energia izateko Kokapena, Energia potentziala 2 faktore Masa, Makroskopikoa Ahalmena energia izateko Mugimendua, ENERGIA Zer da? Aldaketak sortzeko ahalmena duen magnitudea, Mikroskopikoa Ahalmena energia izateko Konposizio kimikoa, Molekulen aktibitate maila Honen isla Tenperatura, Barne energia 2 faktore Molekulen estruktura, Lana Neurtu Newton, Barne energia 2 faktore Molekulen aktibitate maila