WARNING:
JavaScript is turned OFF. None of the links on this concept map will
work until it is reactivated.
If you need help turning JavaScript On, click here.
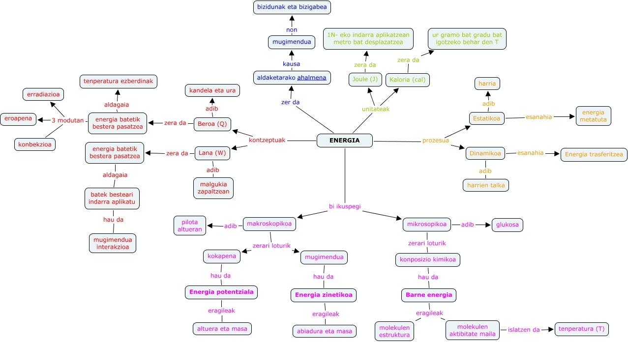
Este Cmap, tiene información relacionada con: Hezkuntza60, Lana (W) adib malgukia zapaltzean, energia batetik bestera pasatzea 3 modutan eroapena, Energia potentziala eragileak altuera eta masa, mugimendua non bizidunak eta bizigabea, makroskopikoa adib pilota altueran, ENERGIA bi ikuspegi mikrosopikoa, aldaketarako ahalmena kausa mugimendua, Kaloria (cal) zera da ur gramo bat gradu bat igotzeko behar den T, konposizio kimikoa hau da Barne energia, energia batetik bestera pasatzea 3 modutan konbekzioa, Lana (W) zera da energia batetik bestera pasatzea, energia batetik bestera pasatzea aldagaia batek besteari indarra aplikatu, ENERGIA kontzeptuak Beroa (Q), kokapena hau da Energia potentziala, Estatikoa adib harria, Dinamikoa esanahia Energia trasferitzea, ENERGIA unitateak Kaloria (cal), ENERGIA kontzeptuak Lana (W), Barne energia eragileak molekulen estruktura, ENERGIA unitateak Joule (J)