WARNING:
JavaScript is turned OFF. None of the links on this concept map will
work until it is reactivated.
If you need help turning JavaScript On, click here.
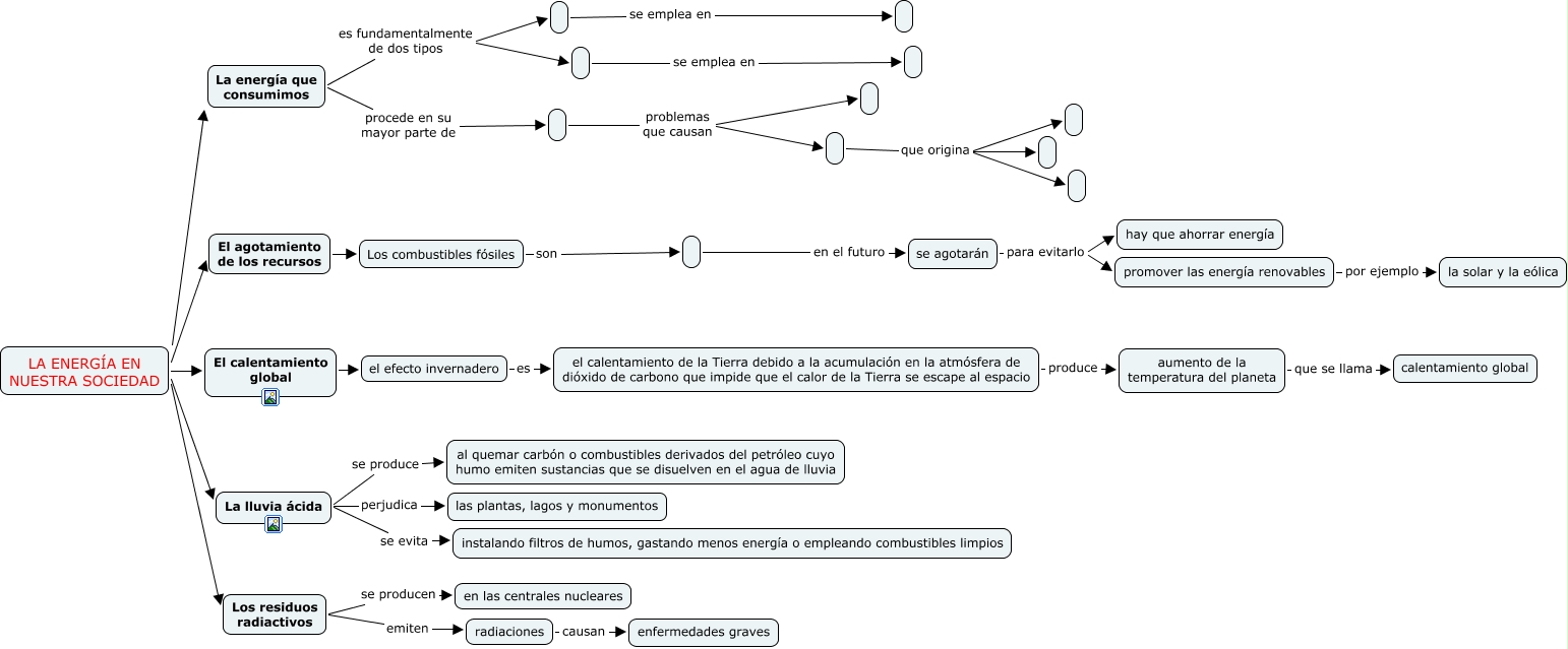
Este Cmap, tiene información relacionada con: La energía en nuestra sociedad B, El calentamiento global el efecto invernadero, La lluvia ácida se produce al quemar carbón o combustibles derivados del petróleo cuyo humo emiten sustancias que se disuelven en el agua de lluvia, aumento de la temperatura del planeta que se llama calentamiento global, en el futuro se agotarán, LA ENERGÍA EN NUESTRA SOCIEDAD La energía que consumimos, El agotamiento de los recursos Los combustibles fósiles, que origina, se agotarán para evitarlo hay que ahorrar energía, radiaciones causan enfermedades graves, LA ENERGÍA EN NUESTRA SOCIEDAD El agotamiento de los recursos, que origina, La energía que consumimos procede en su mayor parte de, La lluvia ácida perjudica las plantas, lagos y monumentos, se agotarán para evitarlo promover las energía renovables, el calentamiento de la Tierra debido a la acumulación en la atmósfera de dióxido de carbono que impide que el calor de la Tierra se escape al espacio produce aumento de la temperatura del planeta, se emplea en, problemas que causan, que origina, se emplea en, Los combustibles fósiles son