WARNING:
JavaScript is turned OFF. None of the links on this concept map will
work until it is reactivated.
If you need help turning JavaScript On, click here.
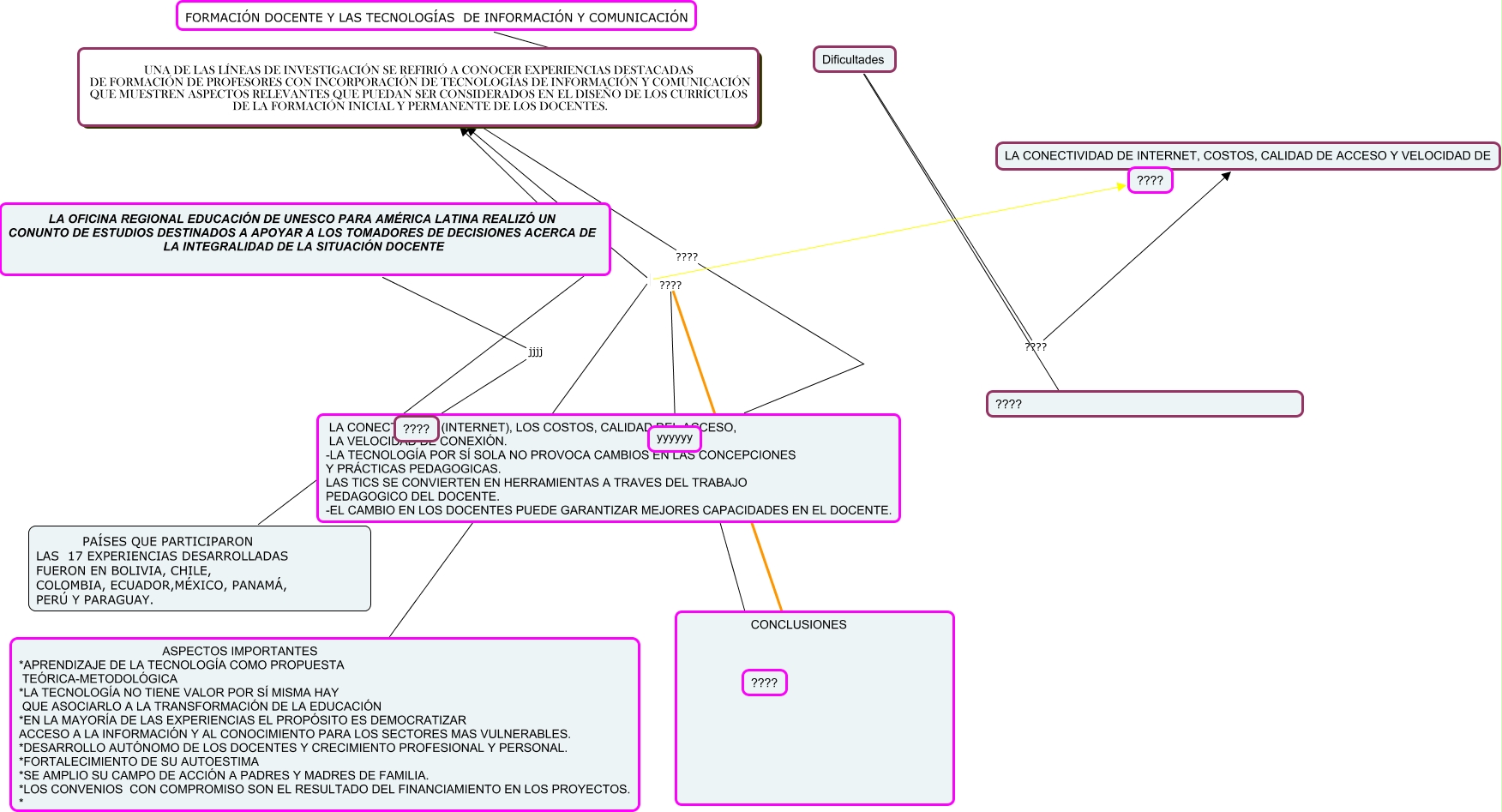
Este Cmap, tiene información relacionada con: LA TECNOLOGIA EXPERIENCIAS, LA OFICINA REGIONAL EDUCACIÓN DE UNESCO PARA AMÉRICA LATINA REALIZÓ UN CONUNTO DE ESTUDIOS DESTINADOS A APOYAR A LOS TOMADORES DE DECISIONES ACERCA DE LA INTEGRALIDAD DE LA SITUACIÓN DOCENTE jjjj ????, yyyyyy ???? ????, Dificultades ???? LA CONECTIVIDAD DE INTERNET, COSTOS, CALIDAD DE ACCESO Y VELOCIDAD DE, FORMACIÓN DOCENTE Y LAS TECNOLOGÍAS DE INFORMACIÓN Y COMUNICACIÓN ???? UNA DE LAS LÍNEAS DE INVESTIGACIÓN SE REFIRIÓ A CONOCER EXPERIENCIAS DESTACADAS DE FORMACIÓN DE PROFESORES CON INCORPORACIÓN DE TECNOLOGÍAS DE INFORMACIÓN Y COMUNICACIÓN QUE MUESTREN ASPECTOS RELEVANTES QUE PUEDAN SER CONSIDERADOS EN EL DISEÑO DE LOS CURRÍCULOS DE LA FORMACIÓN INICIAL Y PERMANENTE DE LOS DOCENTES., ASPECTOS IMPORTANTES *APRENDIZAJE DE LA TECNOLOGÍA COMO PROPUESTA TEÓRICA-METODOLÓGICA *LA TECNOLOGÍA NO TIENE VALOR POR SÍ MISMA HAY QUE ASOCIARLO A LA TRANSFORMACIÓN DE LA EDUCACIÓN *EN LA MAYORÍA DE LAS EXPERIENCIAS EL PROPÓSITO ES DEMOCRATIZAR ACCESO A LA INFORMACIÓN Y AL CONOCIMIENTO PARA LOS SECTORES MAS VULNERABLES. *DESARROLLO AUTÓNOMO DE LOS DOCENTES Y CRECIMIENTO PROFESIONAL Y PERSONAL. *FORTALECIMIENTO DE SU AUTOESTIMA *SE AMPLIO SU CAMPO DE ACCIÓN A PADRES Y MADRES DE FAMILIA. *LOS CONVENIOS CON COMPROMISO SON EL RESULTADO DEL FINANCIAMIENTO EN LOS PROYECTOS. * UNA DE LAS LÍNEAS DE INVESTIGACIÓN SE REFIRIÓ A CONOCER EXPERIENCIAS DESTACADAS DE FORMACIÓN DE PROFESORES CON INCORPORACIÓN DE TECNOLOGÍAS DE INFORMACIÓN Y COMUNICACIÓN QUE MUESTREN ASPECTOS RELEVANTES QUE PUEDAN SER CONSIDERADOS EN EL DISEÑO DE LOS CURRÍCULOS DE LA FORMACIÓN INICIAL Y PERMANENTE DE LOS DOCENTES., PAÍSES QUE PARTICIPARON LAS 17 EXPERIENCIAS DESARROLLADAS FUERON EN BOLIVIA, CHILE, COLOMBIA, ECUADOR,MÉXICO, PANAMÁ, PERÚ Y PARAGUAY. ???? UNA DE LAS LÍNEAS DE INVESTIGACIÓN SE REFIRIÓ A CONOCER EXPERIENCIAS DESTACADAS DE FORMACIÓN DE PROFESORES CON INCORPORACIÓN DE TECNOLOGÍAS DE INFORMACIÓN Y COMUNICACIÓN QUE MUESTREN ASPECTOS RELEVANTES QUE PUEDAN SER CONSIDERADOS EN EL DISEÑO DE LOS CURRÍCULOS DE LA FORMACIÓN INICIAL Y PERMANENTE DE LOS DOCENTES., Dificultades ???? ????, yyyyyy ???? CONCLUSIONES, UNA DE LAS LÍNEAS DE INVESTIGACIÓN SE REFIRIÓ A CONOCER EXPERIENCIAS DESTACADAS DE FORMACIÓN DE PROFESORES CON INCORPORACIÓN DE TECNOLOGÍAS DE INFORMACIÓN Y COMUNICACIÓN QUE MUESTREN ASPECTOS RELEVANTES QUE PUEDAN SER CONSIDERADOS EN EL DISEÑO DE LOS CURRÍCULOS DE LA FORMACIÓN INICIAL Y PERMANENTE DE LOS DOCENTES. ???? LA CONECTIVIDAD (INTERNET), LOS COSTOS, CALIDAD DEL ACCESO, LA VELOCIDAD DE CONEXIÓN. -LA TECNOLOGÍA POR SÍ SOLA NO PROVOCA CAMBIOS EN LAS CONCEPCIONES Y PRÁCTICAS PEDAGOGICAS. LAS TICS SE CONVIERTEN EN HERRAMIENTAS A TRAVES DEL TRABAJO PEDAGOGICO DEL DOCENTE. -EL CAMBIO EN LOS DOCENTES PUEDE GARANTIZAR MEJORES CAPACIDADES EN EL DOCENTE., ASPECTOS IMPORTANTES *APRENDIZAJE DE LA TECNOLOGÍA COMO PROPUESTA TEÓRICA-METODOLÓGICA *LA TECNOLOGÍA NO TIENE VALOR POR SÍ MISMA HAY QUE ASOCIARLO A LA TRANSFORMACIÓN DE LA EDUCACIÓN *EN LA MAYORÍA DE LAS EXPERIENCIAS EL PROPÓSITO ES DEMOCRATIZAR ACCESO A LA INFORMACIÓN Y AL CONOCIMIENTO PARA LOS SECTORES MAS VULNERABLES. *DESARROLLO AUTÓNOMO DE LOS DOCENTES Y CRECIMIENTO PROFESIONAL Y PERSONAL. *FORTALECIMIENTO DE SU AUTOESTIMA *SE AMPLIO SU CAMPO DE ACCIÓN A PADRES Y MADRES DE FAMILIA. *LOS CONVENIOS CON COMPROMISO SON EL RESULTADO DEL FINANCIAMIENTO EN LOS PROYECTOS. * ????