WARNING:
JavaScript is turned OFF. None of the links on this concept map will
work until it is reactivated.
If you need help turning JavaScript On, click here.
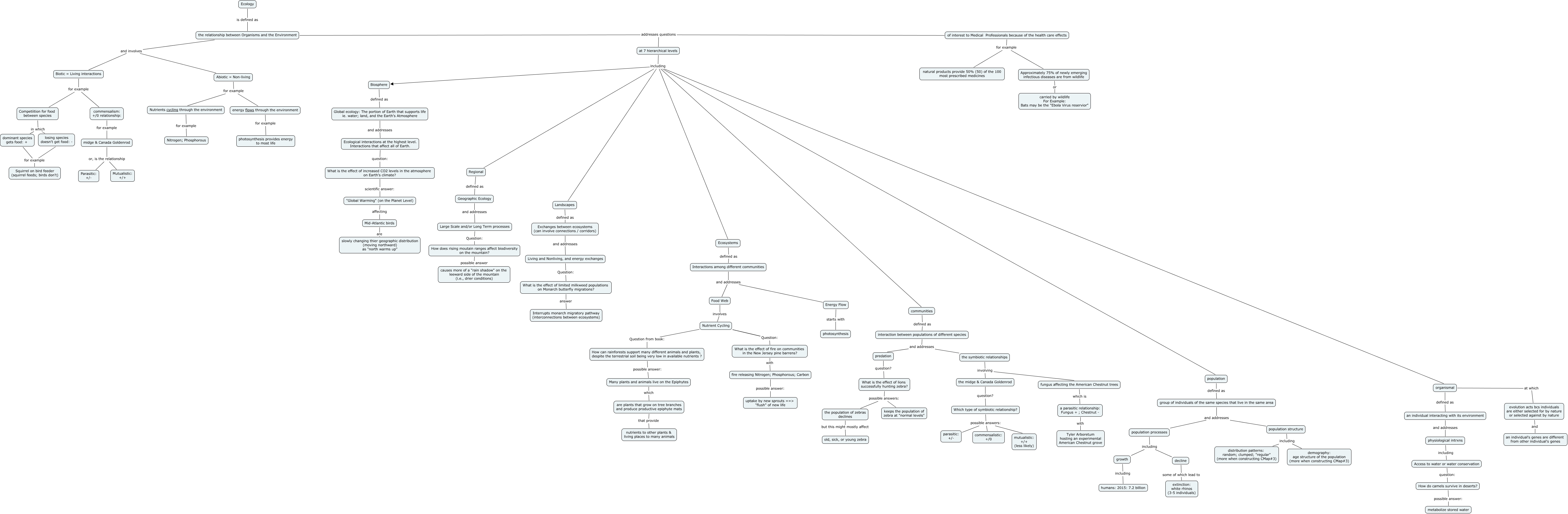
This Concept Map, created with IHMC CmapTools, has information related to: Intro to Ecology.012215, at 7 hierarchical levels including Landscapes, Energy Flow starts with photosynthesis, fungus affecting the American Chestnut trees which is a parasitic relationship: Fungus + ; Chestnut -, Ecological interactions at the highest level. Interactions that affect all of Earth. question: What is the effect of increased CO2 levels in the atmosphere on Earth's climate?, Access to water or water conservation question: How do camels survive in deserts?, What is the effect of fire on communities in the New Jersey pine barrens? with fire releasing Nitrogen; Phosphorous; Carbon, population structure including demography: age structure of the population (more when constructing CMap#3), Interactions among different communities and addresses Energy Flow, Biotic = Living interactions for example Competiition for food between species, an individual interacting with its environment and addresses physiological intrxns, Competiition for food between species in which dominant species gets food: +, the relationship between Organisms and the Environment addresses questions of interest to Medical Professionals because of the health care effects, Approximately 75% of newly emerging infectious diseases are from wildlife or carried by wildlife For Example: Bats may be the "Ebola Virus reservior", of interest to Medical Professionals because of the health care effects for example Approximately 75% of newly emerging infectious diseases are from wildlife, Living and Nonliving, and energy exchanges Question: What is the effect of limited milkweed populations on Monarch butterfly migrations?, at 7 hierarchical levels including organismal, How can rainforests support many different animals and plants, despite the terrestrial soil being very low in available nutrients ? possible answer: Many plants and animals live on the Epiphytes, How do camels survive in deserts? possible answer: metabolize stored water, What is the effect of limited milkweed populations on Monarch butterfly migrations? answer Interrupts monarch migratory pathway (interconnections between ecosystems), midge & Canada Goldenrod or, is the relationship Mutualistic: +/+