WARNING:
JavaScript is turned OFF. None of the links on this concept map will
work until it is reactivated.
If you need help turning JavaScript On, click here.
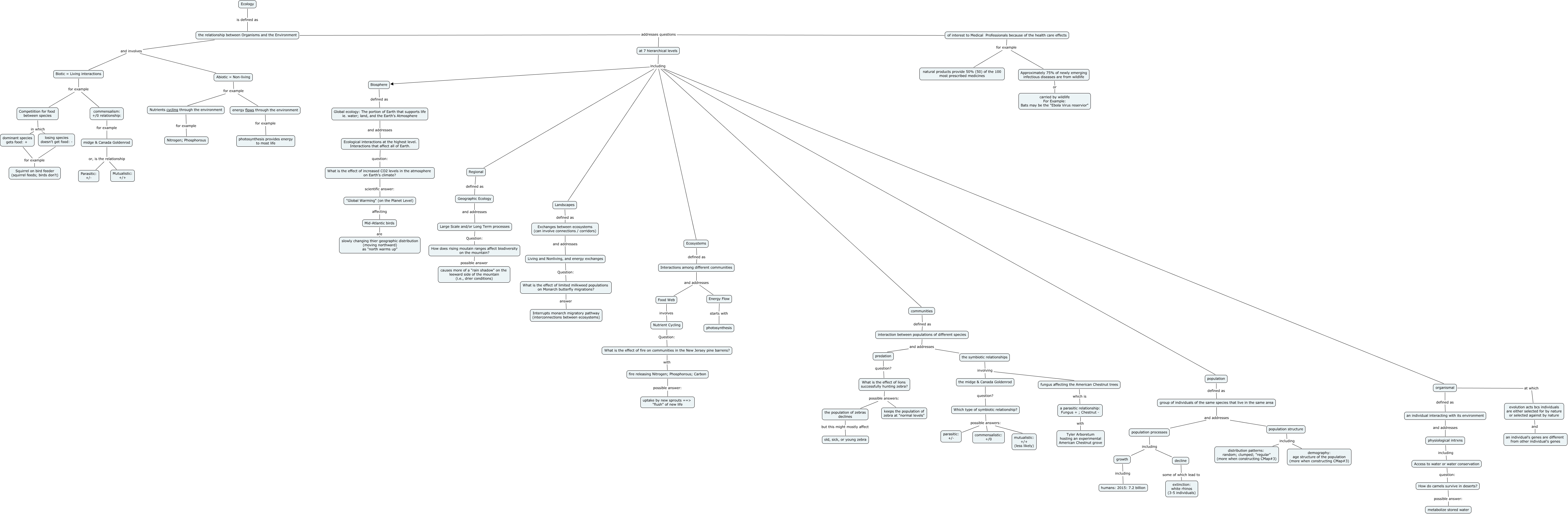
This Concept Map, created with IHMC CmapTools, has information related to: Intro to Ecology.012115, Global ecology: The portion of Earth that supports life ie. water; land, and the Earth's Atmosphere and addresses Ecological interactions at the highest level. Interactions that affect all of Earth., Approximately 75% of newly emerging infectious diseases are from wildlife or carried by wildlife For Example: Bats may be the "Ebola Virus reservior", fire releasing Nitrogen; Phosphorous; Carbon possible answer: uptake by new sprouts ==> "flush" of new life, population structure including distribution patterns: random; clumped; "regular" (more when constructing CMap#3), the symbiotic relationships involving the midge & Canada Goldenrod, Biotic = Living interactions for example commensalism: +/0 relationship:, at 7 hierarchical levels including Ecosystems, commensalism: +/0 relationship: for example midge & Canada Goldenrod, at 7 hierarchical levels including organismal, at 7 hierarchical levels including Biosphere, Energy Flow starts with photosynthesis, at 7 hierarchical levels including Landscapes, the symbiotic relationships involving fungus affecting the American Chestnut trees, group of individuals of the same species that live in the same area and addresses population structure, energy flows through the environment for example photosynthesis provides energy to most life, How does rising moutain ranges affect biodiversity on the mountain? possible answer causes more of a "rain shadow" on the leeward side of the mountain (i.e., drier conditions), population defined as group of individuals of the same species that live in the same area, at 7 hierarchical levels including communities, Exchanges between ecosystems (can involve connections / corridors) and addresses Living and Nonliving, and energy exchanges, Regional defined as Geographic Ecology