WARNING:
JavaScript is turned OFF. None of the links on this concept map will
work until it is reactivated.
If you need help turning JavaScript On, click here.
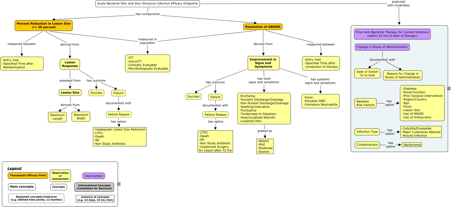
This Concept Map, created with IHMC CmapTools, has information related to: Skin Infection Efficacy Framework - v10, Acute Bacterial Skin and Skin Structure Infection Efficacy Endpoints has components Resolution of ABSSSI, Percent Reduction in Lesion Size >= 20 percent measured between -Entry Visit -Specified Time after Randomization, Improvement in Signs and Symptoms has outcome Failure, Change in Route of Administration documented with Reason for Change in Route of Administration, Lesion Size derived from Maximum Length, Improvement in Signs and Symptoms has systemic signs and symptoms -Fever -Elevated WBC -Immature Neutrophils, Lesion Response has outcome Success, Improvement in Signs and Symptoms has local signs and symptoms -Erythema -Purulent Discharge/Drainage -Non-Purlent Discharge/Drainage -Swelling/Induration -Fluctuance -Tenderness to Palpation -Heat/Localized Warmth -Localized Pain, Lesion Response assessed from Lesion Size, Complications has option -Bacteremia, Infection Type has option -Cellulitis/Erysipelas -Major Cutaneous Abscess -Wound Infection, Failure Reason has option -Inadequate Lesion Size Reduction -LTFU -Death -AE -Non Study Antibiotic, Acute Bacterial Skin and Skin Structure Infection Efficacy Endpoints has components Percent Reduction in Lesion Size >= 20 percent, Change in Route of Administration documented with Date of Switch IV to Oral, Percent Reduction in Lesion Size >= 20 percent derived from Lesion Response, Failure documented with Failure Reason, Acute Bacterial Skin and Skin Structure Infection Efficacy Endpoints analyzed with covariates ????, Resolution of ABSSSI derived from Improvement in Signs and Symptoms, Percent Reduction in Lesion Size >= 20 percent measured in population -ITT -microITT -Clinically Evaluable -Microbiologically Evaluable, -Erythema -Purulent Discharge/Drainage -Non-Purlent Discharge/Drainage -Swelling/Induration -Fluctuance -Tenderness to Palpation -Heat/Localized Warmth -Localized Pain graded as -Absent -Mild -Moderate -Severe