WARNING:
JavaScript is turned OFF. None of the links on this concept map will
work until it is reactivated.
If you need help turning JavaScript On, click here.
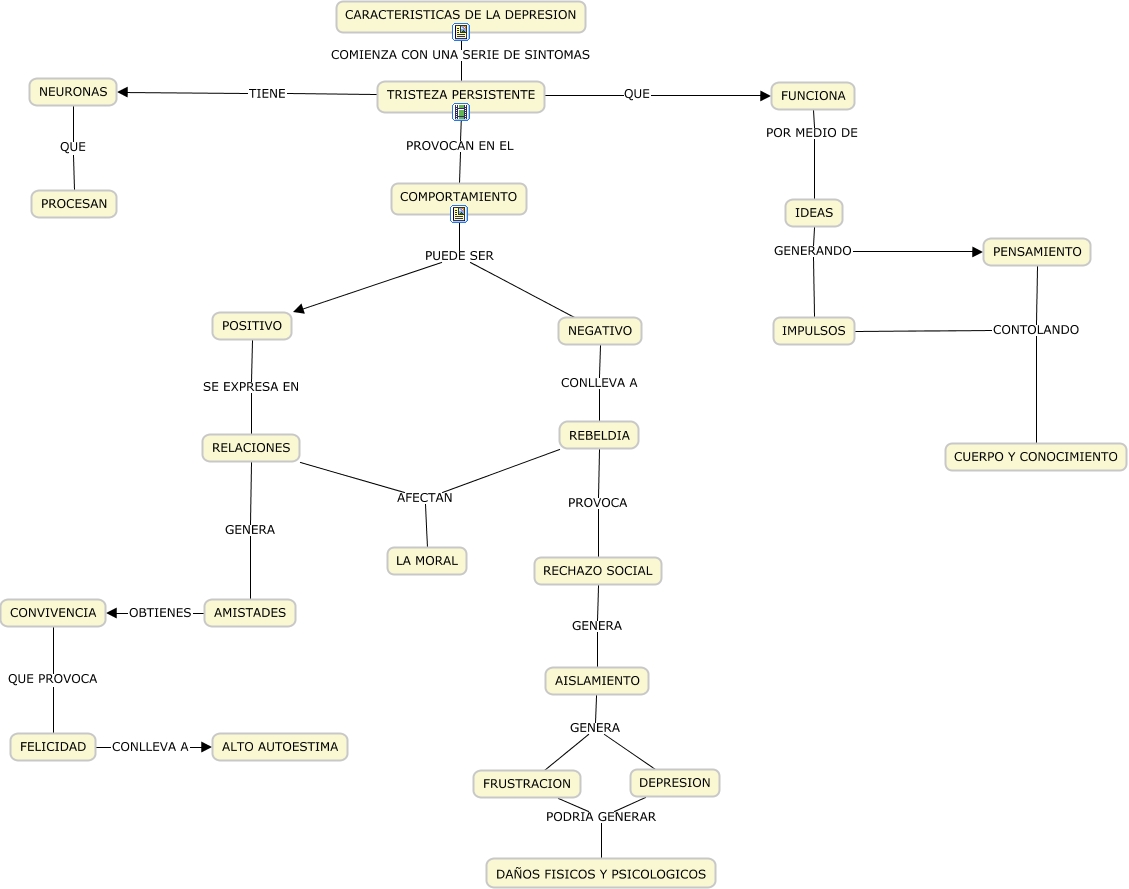
Este Cmap, tiene información relacionada con: CEREBRO ADOLESCENTE, COMPORTAMIENTO PUEDE SER NEGATIVO, RELACIONES AFECTAN LA MORAL, AMISTADES OBTIENES CONVIVENCIA, NEURONAS QUE PROCESAN, FRUSTRACION PODRIA GENERAR DAÑOS FISICOS Y PSICOLOGICOS, IDEAS GENERANDO PENSAMIENTO, FELICIDAD CONLLEVA A ALTO AUTOESTIMA, FUNCIONA POR MEDIO DE IDEAS, IDEAS GENERANDO IMPULSOS, RECHAZO SOCIAL GENERA AISLAMIENTO, TRISTEZA PERSISTENTE QUE FUNCIONA, POSITIVO SE EXPRESA EN RELACIONES, PENSAMIENTO CONTOLANDO CUERPO Y CONOCIMIENTO, TRISTEZA PERSISTENTE PROVOCAN EN EL COMPORTAMIENTO, CONVIVENCIA QUE PROVOCA FELICIDAD, IMPULSOS CONTOLANDO CUERPO Y CONOCIMIENTO, COMPORTAMIENTO PUEDE SER POSITIVO, CARACTERISTICAS DE LA DEPRESION COMIENZA CON UNA SERIE DE SINTOMAS TRISTEZA PERSISTENTE, TRISTEZA PERSISTENTE TIENE NEURONAS, RELACIONES GENERA AMISTADES