WARNING:
JavaScript is turned OFF. None of the links on this concept map will
work until it is reactivated.
If you need help turning JavaScript On, click here.
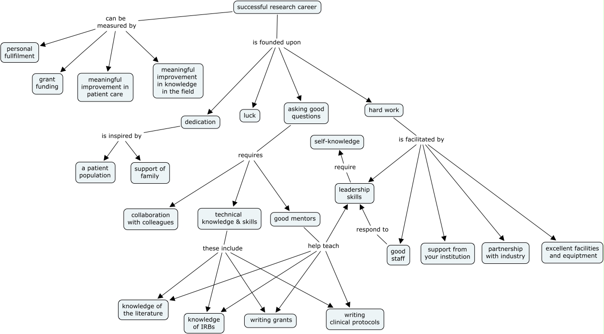
This Concept Map, created with IHMC CmapTools, has information related to: Success in Research, successful research career can be measured by meaningful improvement in knowledge in the field, successful research career is founded upon hard work, hard work is facilitated by partnership with industry, hard work is facilitated by support from your institution, successful research career can be measured by personal fullfilment, technical knowledge & skills these include knowledge of the literature, asking good questions requires collaboration with colleagues, leadership skills require self-knowledge, successful research career can be measured by grant funding, good mentors help teach knowledge of the literature, successful research career can be measured by meaningful improvement in patient care, successful research career is founded upon luck, successful research career is founded upon asking good questions, hard work is facilitated by excellent facilities and equiptment, good mentors help teach writing clinical protocols, good mentors help teach knowledge of IRBs, asking good questions requires technical knowledge & skills, successful research career is founded upon dedication, good mentors help teach leadership skills, technical knowledge & skills these include writing grants