WARNING:
JavaScript is turned OFF. None of the links on this concept map will
work until it is reactivated.
If you need help turning JavaScript On, click here.
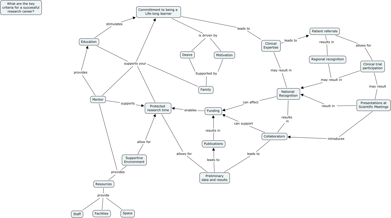
This Concept Map, created with IHMC CmapTools, has information related to: RichRiedelMap1, Committment to being a Life-long learner is driven by Motivation, Collaborators can support Funding, Clinical trial participation may result in National Recognition, Resources provide Facilities, Mentor provides Education, Mentor supports Protected research time, National Recognition results in Collaborators, Mentor supports your Committment to being a Life-long learner, Protected research time allows for Preliminary data and results, Resources provide Staff, Clinical trial participation may result Presentations at Scientific Meetings, Mentor provides Resources, Clinical Expertise leads to Patient referrals, Protected research time supports your Committment to being a Life-long learner, Supportive Environment provides Resources, Presentations at Scientific Meetings introduces Collaborators, Supportive Environment allow for Protected research time, National Recognition can affect Funding, Funding enables Protected research time, Presentations at Scientific Meetings result in National Recognition