WARNING:
JavaScript is turned OFF. None of the links on this concept map will
work until it is reactivated.
If you need help turning JavaScript On, click here.
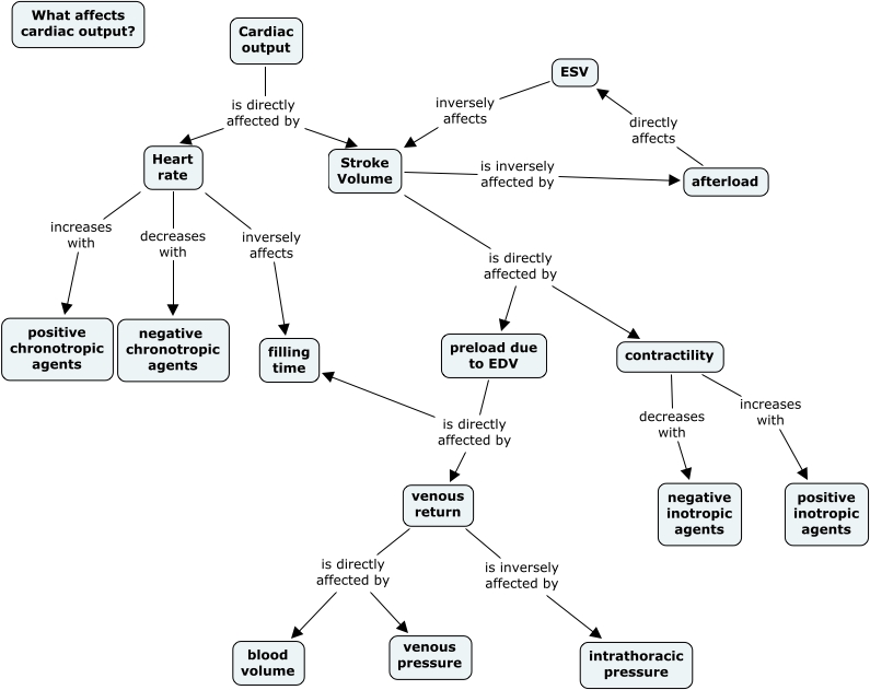
This Concept Map, created with IHMC CmapTools, has information related to: Tutorial Sample-Wayne Tsuang, Cardiac output is directly affected by Heart rate, venous return is directly affected by blood volume, Heart rate increases with positive chronotropic agents, Cardiac output is directly affected by Stroke Volume, ESV inversely affects Stroke Volume, venous return is inversely affected by intrathoracic pressure, preload due to EDV is directly affected by venous return, contractility decreases with negative inotropic agents, afterload directly affects ESV, preload due to EDV is directly affected by filling time, Heart rate decreases with negative chronotropic agents, Stroke Volume is directly affected by preload due to EDV, Stroke Volume is directly affected by contractility, contractility increases with positive inotropic agents, Heart rate inversely affects filling time, Stroke Volume is inversely affected by afterload, venous return is directly affected by venous pressure