WARNING:
JavaScript is turned OFF. None of the links on this concept map will
work until it is reactivated.
If you need help turning JavaScript On, click here.
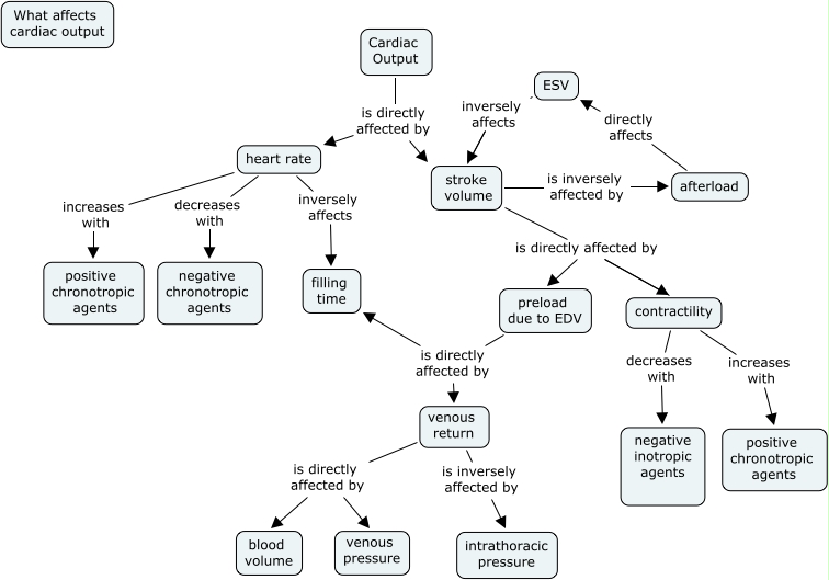
This Concept Map, created with IHMC CmapTools, has information related to: KeithDombrowskiTutorial, heart rate inversely affects filling time, venous return is directly affected by venous pressure, heart rate decreases with negative chronotropic agents, preload due to EDV is directly affected by venous return, contractility decreases with negative inotropic agents, stroke volume is directly affected by contractility, Cardiac Output is directly affected by heart rate, preload due to EDV is directly affected by filling time, stroke volume is inversely affected by afterload, venous return is inversely affected by intrathoracic pressure, heart rate increases with positive chronotropic agents, contractility increases with positive chronotropic agents, stroke volume is directly affected by preload due to EDV, afterload directly affects ESV, Cardiac Output is directly affected by stroke volume, stroke volume is directly affected by contractility, venous return is directly affected by blood volume, ESV inversely affects stroke volume, ESV inversely affects stroke volume