WARNING:
JavaScript is turned OFF. None of the links on this concept map will
work until it is reactivated.
If you need help turning JavaScript On, click here.
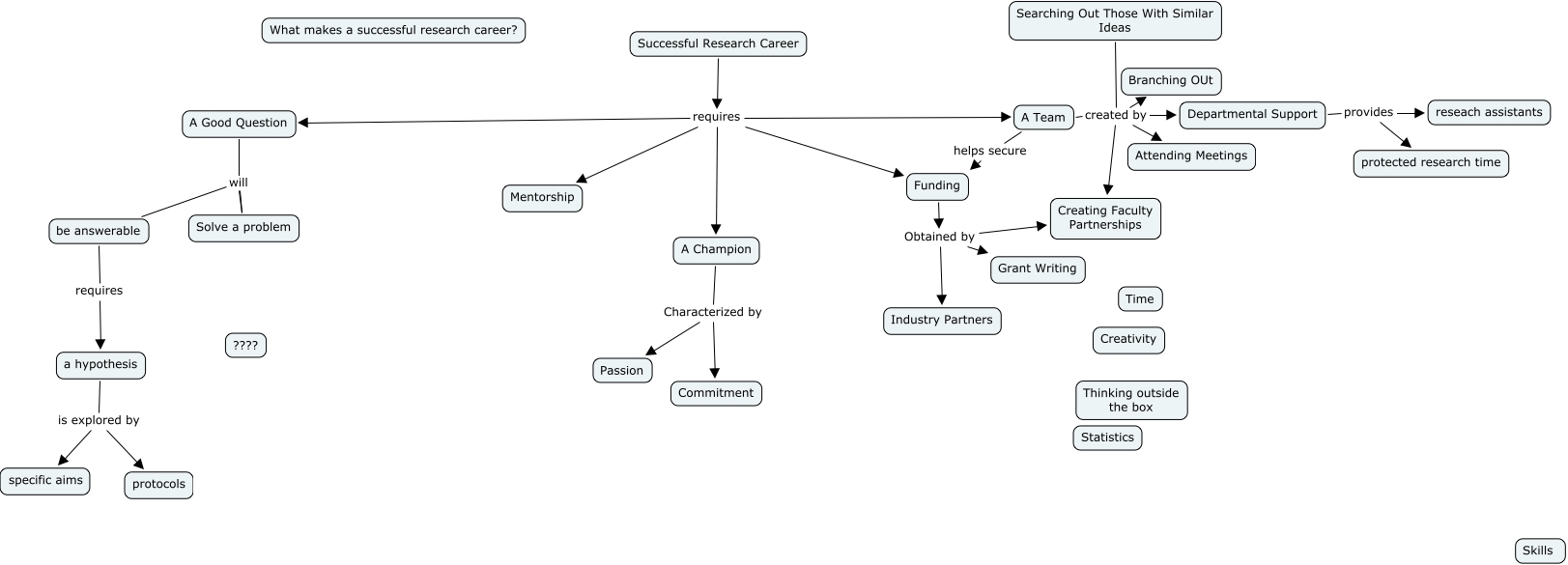
This Concept Map, created with IHMC CmapTools, has information related to: JMMcFarlinMap1, Successful Research Career requires Mentorship, a hypothesis is explored by protocols, Successful Research Career requires Funding, A Team created by Attending Meetings, A Team created by Searching Out Those With Similar Ideas, Successful Research Career requires A Good Question, A Team created by Branching OUt, A Team helps secure Funding, A Champion Characterized by Passion, be answerable requires a hypothesis, Successful Research Career requires A Team, A Team created by Departmental Support, Funding Obtained by Grant Writing, Funding Obtained by Creating Faculty Partnerships, A Good Question will Solve a problem, A Team created by Creating Faculty Partnerships, Successful Research Career requires A Champion, Funding Obtained by Industry Partners, Solve a problem will be answerable, A Champion Characterized by Commitment