WARNING:
JavaScript is turned OFF. None of the links on this concept map will
work until it is reactivated.
If you need help turning JavaScript On, click here.
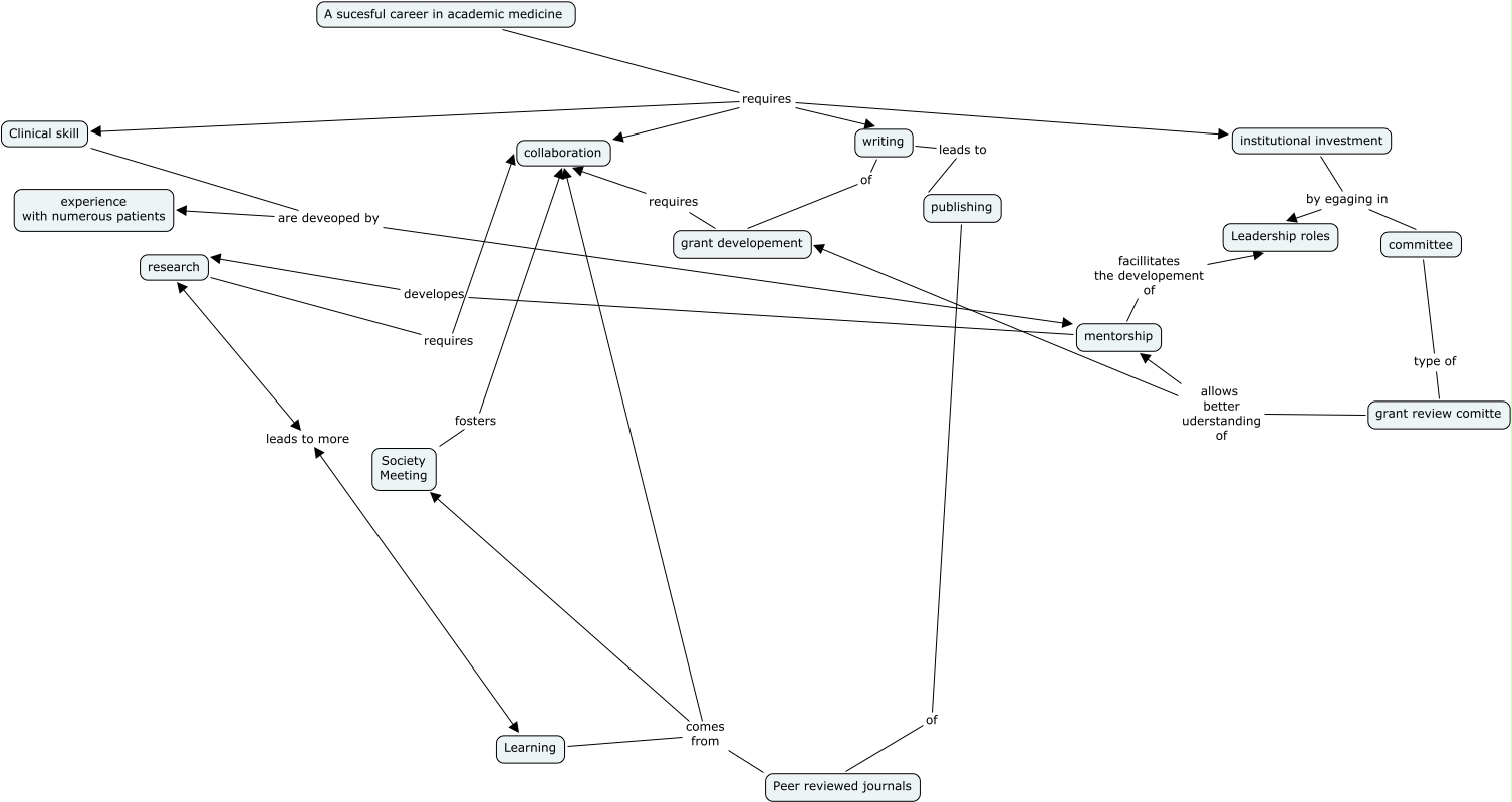
This Concept Map, created with IHMC CmapTools, has information related to: seankearinsuccessinacademics2, grant review comitte allows better uderstanding of grant developement, A sucesful career in academic medicine requires institutional investment, mentorship facillitates the developement of Leadership roles, committee type of grant review comitte, Clinical skill are deveoped by mentorship, Learning comes from collaboration, grant review comitte allows better uderstanding of mentorship, A sucesful career in academic medicine requires Clinical skill, Clinical skill are deveoped by experience with numerous patients, A sucesful career in academic medicine requires writing, grant developement requires collaboration, Learning comes from Peer reviewed journals, institutional investment by egaging in Leadership roles, publishing of Peer reviewed journals, mentorship developes research, Society Meeting fosters collaboration, A sucesful career in academic medicine requires collaboration, Learning leads to more research, Learning comes from Society Meeting, research requires collaboration