WARNING:
JavaScript is turned OFF. None of the links on this concept map will
work until it is reactivated.
If you need help turning JavaScript On, click here.
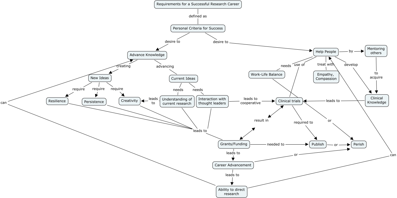
This Concept Map, created with IHMC CmapTools, has information related to: Successful Research Career, Ability to direct research can Help People, Career Advancement or Perish, Requirements for a Successful Research Career defined as Personal Criteria for Success, Persistence leads to Grants/Funding, Interaction with thought leaders leads to cooperative Clinical trials, Work-Life Balance or Perish, Clinical trials required to Publish, Current Ideas needs Understanding of current research, New Ideas require Persistence, Understanding of current research leads to Grants/Funding, New Ideas require Resilience, Advance Knowledge creating New Ideas, Personal Criteria for Success desire to Help People, Grants/Funding leads to Career Advancement, Clinical Knowledge leads to Clinical trials, Help People develop Clinical Knowledge, Understanding of current research leads to Creativity, Creativity leads to Grants/Funding, New Ideas require Creativity, Advance Knowledge advancing Current Ideas