WARNING:
JavaScript is turned OFF. None of the links on this concept map will
work until it is reactivated.
If you need help turning JavaScript On, click here.
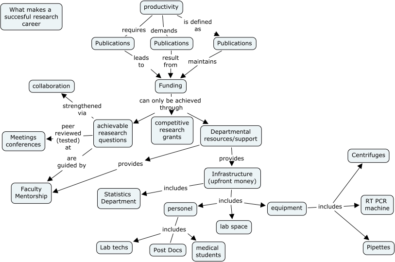
This Concept Map, created with IHMC CmapTools, has information related to: What makes a successful research career, Publications maintains Funding, Departmental resources/support provides Infrastructure (upfront money), equipment includes Pipettes, achievable reasearch questions peer reviewed (tested) at Meetings conferences, Departmental resources/support provides Faculty Mentorship, Funding can only be achieved through achievable reasearch questions, personel includes Lab techs, productivity demands Publications, equipment includes Centrifuges, personel includes Post Docs, productivity requires Publications, Publications result from Funding, equipment includes RT PCR machine, achievable reasearch questions are guided by Faculty Mentorship, personel includes medical students, Funding can only be achieved through Departmental resources/support, Publications leads to Funding, Infrastructure (upfront money) includes lab space, Infrastructure (upfront money) includes Statistics Department, Infrastructure (upfront money) includes personel