WARNING:
JavaScript is turned OFF. None of the links on this concept map will
work until it is reactivated.
If you need help turning JavaScript On, click here.
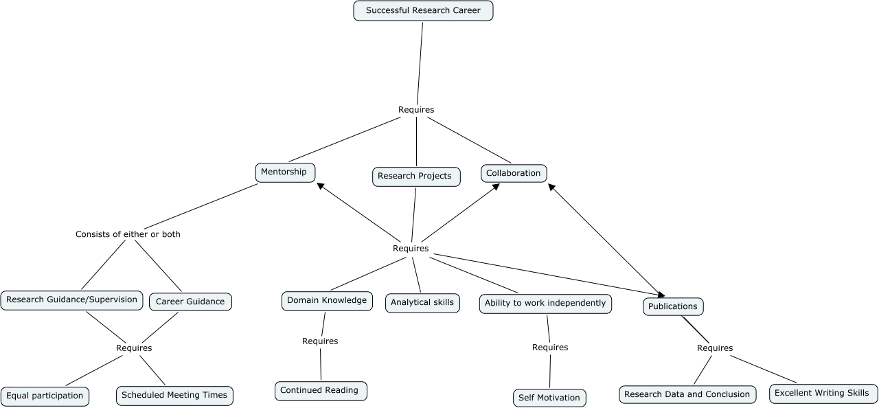
This Concept Map, created with IHMC CmapTools, has information related to: Successful Research Career, Mentorship Consists of either or both Career Guidance, Publications Requires Research Data and Conclusion, Research Projects Requires Analytical skills, Research Projects Requires Collaboration, Ability to work independently Requires Self Motivation, Research Guidance/Supervision Requires Scheduled Meeting Times, Successful Research Career Requires Collaboration, Mentorship Consists of either or both Research Guidance/Supervision, Domain Knowledge Requires Continued Reading, Research Projects Requires Collaboration, Domain Knowledge Requires Collaboration, Career Guidance Requires Scheduled Meeting Times, Research Guidance/Supervision Requires Equal participation, Research Projects Requires Mentorship, Publications Requires Collaboration, Research Projects Requires Mentorship, Successful Research Career Requires Mentorship, Research Projects Requires Ability to work independently, Domain Knowledge Requires Publications, Career Guidance Requires Equal participation