WARNING:
JavaScript is turned OFF. None of the links on this concept map will
work until it is reactivated.
If you need help turning JavaScript On, click here.
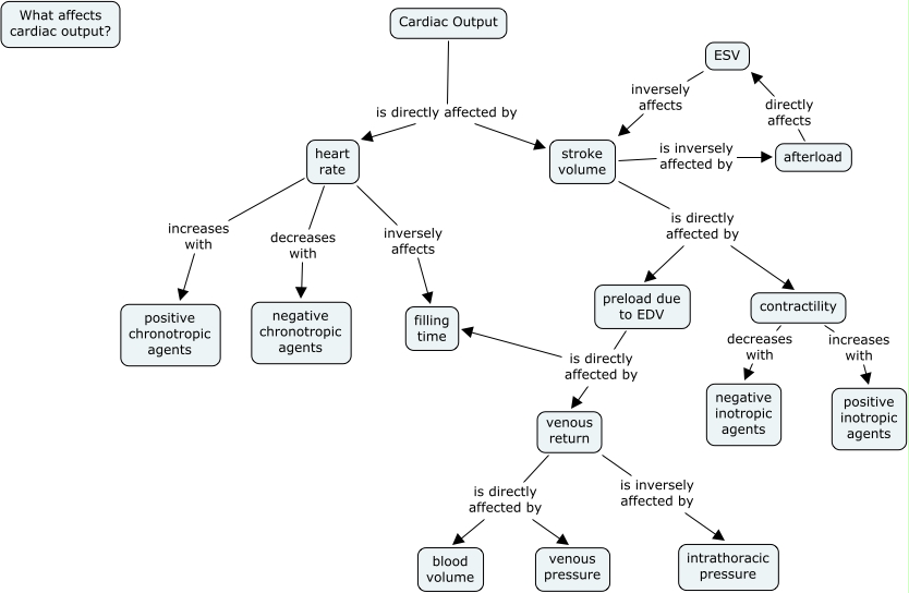
This Concept Map, created with IHMC CmapTools, has information related to: AnthonySungTutorial, Cardiac Output is directly affected by stroke volume, venous return is directly affected by blood volume, preload due to EDV is directly affected by venous return, venous return is inversely affected by intrathoracic pressure, ESV inversely affects stroke volume, afterload directly affects ESV, stroke volume is inversely affected by afterload, preload due to EDV is directly affected by filling time, heart rate decreases with negative chronotropic agents, venous return is directly affected by venous pressure, contractility increases with positive inotropic agents, contractility decreases with negative inotropic agents, heart rate inversely affects filling time, stroke volume is directly affected by preload due to EDV, Cardiac Output is directly affected by heart rate, stroke volume is directly affected by contractility, heart rate increases with positive chronotropic agents