WARNING:
JavaScript is turned OFF. None of the links on this concept map will
work until it is reactivated.
If you need help turning JavaScript On, click here.
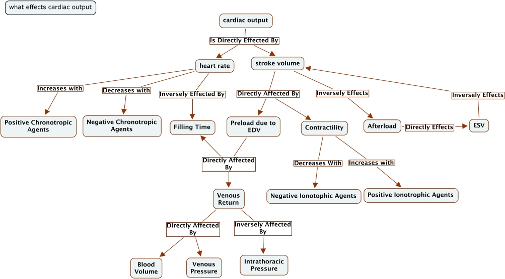
This Concept Map, created with IHMC CmapTools, has information related to: HumdumDurraniTutorial, cardiac output Is Directly Effected By heart rate, heart rate Increases with Positive Chronotropic Agents, Contractility Decreases With Negative Ionotophic Agents, stroke volume Directly Affected By Contractility, cardiac output Is Directly Effected By stroke volume, Preload due to EDV Directly Affected By Filling Time, heart rate Inversely Effected By Filling Time, stroke volume Inversely Effects Afterload, ESV Inversely Effects stroke volume, Venous Return Inversely Affected By Intrathoracic Pressure, Contractility Increases with Positive Ionotrophic Agents, Preload due to EDV Directly Affected By Venous Return, heart rate Decreases with Negative Chronotropic Agents, Venous Return Directly Affected By Blood Volume, Afterload Directly Effects ESV, Venous Return Directly Affected By Venous Pressure, stroke volume Directly Affected By Preload due to EDV