WARNING:
JavaScript is turned OFF. None of the links on this concept map will
work until it is reactivated.
If you need help turning JavaScript On, click here.
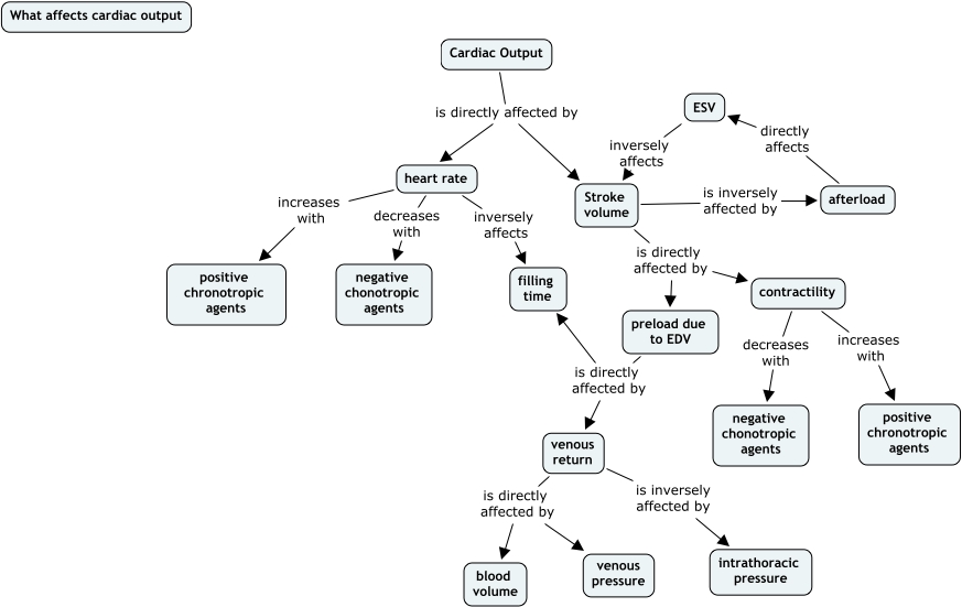
This Concept Map, created with IHMC CmapTools, has information related to: HillaryMaitlandTutorial, Stroke volume is directly affected by contractility, contractility increases with positive chronotropic agents, heart rate decreases with negative chonotropic agents, afterload directly affects ESV, venous return is directly affected by venous pressure, venous return is inversely affected by intrathoracic pressure, preload due to EDV is directly affected by venous return, Cardiac Output is directly affected by Stroke volume, ESV inversely affects Stroke volume, heart rate increases with positive chronotropic agents, Cardiac Output is directly affected by heart rate, heart rate inversely affects filling time, Stroke volume is inversely affected by afterload, contractility decreases with negative chonotropic agents, venous return is directly affected by blood volume, Stroke volume is directly affected by preload due to EDV, preload due to EDV is directly affected by filling time