WARNING:
JavaScript is turned OFF. None of the links on this concept map will
work until it is reactivated.
If you need help turning JavaScript On, click here.
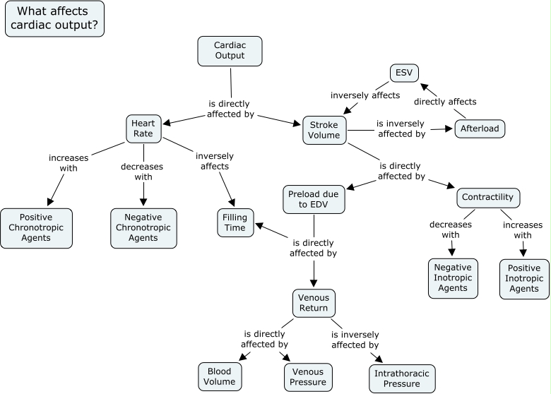
This Concept Map, created with IHMC CmapTools, has information related to: ErinAlexanderTutorial, Contractility increases with Positive Inotropic Agents, Heart Rate decreases with Negative Chronotropic Agents, Venous Return is directly affected by Blood Volume, Stroke Volume is directly affected by Preload due to EDV, Afterload directly affects ESV, Venous Return is inversely affected by Intrathoracic Pressure, Cardiac Output is directly affected by Stroke Volume, Contractility decreases with Negative Inotropic Agents, Preload due to EDV is directly affected by Filling Time, Venous Return is directly affected by Venous Pressure, Cardiac Output is directly affected by Heart Rate, Stroke Volume is directly affected by Contractility, Preload due to EDV is directly affected by Venous Return, ESV inversely affects Stroke Volume, Stroke Volume is inversely affected by Afterload, Heart Rate inversely affects Filling Time, Heart Rate increases with Positive Chronotropic Agents