WARNING:
JavaScript is turned OFF. None of the links on this concept map will
work until it is reactivated.
If you need help turning JavaScript On, click here.
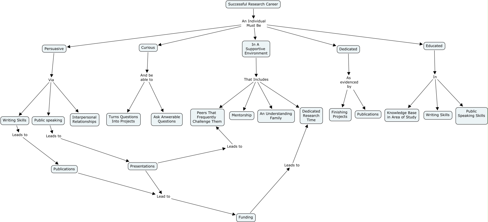
This Concept Map, created with IHMC CmapTools, has information related to: AdamDeVore Map1, Successful Research Career An Individual Must Be Educated, Curious And be able to Ask Anwerable Questions, Curious And be able to Turns Questions Into Projects, Presentations Leads to Peers That Frequently Challenge Them, Funding Leads to Dedicated Research Time, In A Supportive Environment That Includes Peers That Frequently Challenge Them, Successful Research Career An Individual Must Be In A Supportive Environment, Educated In Writing Skills, Public speaking Leads to Presentations, Writing Skills Leads to Publications, Successful Research Career An Individual Must Be Persuasive, In A Supportive Environment That Includes An Understanding Family, Successful Research Career An Individual Must Be Dedicated, Persuasive Via Public speaking, Presentations Lead to Funding, Persuasive Via Interpersonal Relationships, Dedicated As evidenced by Finishing Projects, Successful Research Career An Individual Must Be Curious, Dedicated As evidenced by Publications, Educated In Knowledge Base in Area of Study