WARNING:
JavaScript is turned OFF. None of the links on this concept map will
work until it is reactivated.
If you need help turning JavaScript On, click here.
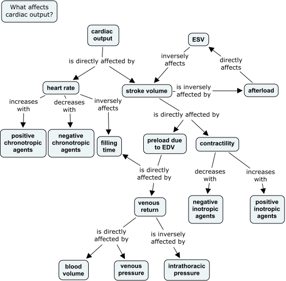
This Concept Map, created with IHMC CmapTools, has information related to: NiharikaMettuTutorial, heart rate inversely affects filling time, stroke volume is directly affected by contractility, contractility increases with positive inotropic agents, venous return is directly affected by blood volume, cardiac output is directly affected by stroke volume, stroke volume is inversely affected by afterload, preload due to EDV is directly affected by venous return, heart rate decreases with negative chronotropic agents, heart rate increases with positive chronotropic agents, cardiac output is directly affected by heart rate, stroke volume is directly affected by preload due to EDV, afterload directly affects ESV, preload due to EDV is directly affected by filling time, venous return is inversely affected by intrathoracic pressure, contractility decreases with negative inotropic agents, ESV inversely affects stroke volume, venous return is directly affected by venous pressure