WARNING:
JavaScript is turned OFF. None of the links on this concept map will
work until it is reactivated.
If you need help turning JavaScript On, click here.
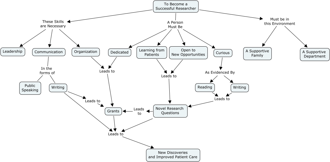
This Concept Map, created with IHMC CmapTools, has information related to: AdamDeVore Map2, Grants Leads to New Discoveries and Improved Patient Care, To Become a Successful Researcher A Person Must Be Curious, To Become a Successful Researcher These Skills are Necessary Communication, Organization Leads to Grants, Open to New Opportunities Leads to Novel Research Questions, Writing Leads to Grants, To Become a Successful Researcher A Person Must Be Open to New Opportunities, To Become a Successful Researcher Must be in this Environment A Supportive Department, Curious As Evidenced By Reading, To Become a Successful Researcher These Skills are Necessary Organization, To Become a Successful Researcher These Skills are Necessary Leadership, Writing Leads to Novel Research Questions, Novel Research Questions Leads to New Discoveries and Improved Patient Care, Curious As Evidenced By Writing, Writing Leads to New Discoveries and Improved Patient Care, To Become a Successful Researcher Must be in this Environment A Supportive Family, Novel Research Questions Leads to Grants, To Become a Successful Researcher A Person Must Be Learning from Patients, Dedicated Leads to Grants, Communication In the forms of Writing